ÁªÏµÖйú¡¤½ðɳ³Çjs93Ïß·¼ì²âÖÐÐÄ(¹É·Ý)ÓÐÏÞ¹«Ë¾-¹Ù·½ÍøÕ¾

ÊÖ»ú£ºÍô˾Àí15802760502
ÓÊÏ䣺hezi027@qq.com
QQ£º3212587206
µØµã£ºÎ人Êй¤¾ßºþÇø´´¹È·20ºÅ¿Æ´´ÖÐÐÄ22¶°
Ïà¹ØÎÄÕÂ
- 1¸É»õ·ÖÏíØÎ人Öйú¡¤½ðɳ³Çjs93Ïß·¼ì²âÖÐÐÄ(¹É·Ý)ÓÐÏÞ¹«Ë¾-¹Ù·½ÍøÕ¾Çå¾²¹¤Óþ߼ì²âÖÎÀíϵͳ(ÔÆÆ½Ì¨)ÏÈÈÝ
- 2¸É»õ·ÖÏíØÁ½ÖÖÀ׵繥»÷×°±¸±ÈÕÕÓÅÈõµã
- 3¸É»õ·ÖÏíØ¾Ö·ÅÆÁÕÏÊұȵç´ÅÆÁÕÏÊÒÒªÇó¸ü¸ß
- 4¸É»õ·ÖÏíØÎ人Öйú¡¤½ðɳ³Çjs93Ïß·¼ì²âÖÐÐÄ(¹É·Ý)ÓÐÏÞ¹«Ë¾-¹Ù·½ÍøÕ¾²úÆ·ÓÅÊÆ
- 5¸É»õ·ÖÏíØÎ人Öйú¡¤½ðɳ³Çjs93Ïß·¼ì²âÖÐÐÄ(¹É·Ý)ÓÐÏÞ¹«Ë¾-¹Ù·½ÍøÕ¾Çå¾²¹¤Óþ߲úÆ·ÓÅÊÆ
- 6¸É»õ·ÖÏíØÎ人Öйú¡¤½ðɳ³Çjs93Ïß·¼ì²âÖÐÐÄ(¹É·Ý)ÓÐÏÞ¹«Ë¾-¹Ù·½ÍøÕ¾¾Ö·ÅÒDzî±ð¼°ÓÅÊÆ
- 7¸É»õ·ÖÏíØÎ人Öйú¡¤½ðɳ³Çjs93Ïß·¼ì²âÖÐÐÄ(¹É·Ý)ÓÐÏÞ¹«Ë¾-¹Ù·½ÍøÕ¾ÎÞ¾Ö·ÅÄÍѹ²âÊÔϵͳÓÅÊÆ
- 8¸É»õ·ÖÏíØÎ人Öйú¡¤½ðɳ³Çjs93Ïß·¼ì²âÖÐÐÄ(¹É·Ý)ÓÐÏÞ¹«Ë¾-¹Ù·½ÍøÕ¾À׵繥»÷²âÊÔϵͳÓÅÊÆ
- 9HZHL-400A-I ÈýÏàÖÇÄÜ»ØÂ·µç×è²âÊÔÒDZܿÓÖ¸ÄÏ
- 10¸É»õ·ÖÏíØÖйú¡¤½ðɳ³Çjs93Ïß·¼ì²âÖÐÐÄ(¹É·Ý)ÓÐÏÞ¹«Ë¾-¹Ù·½ÍøÕ¾´óµçÁ÷ÎÂÉýϵͳÓÅÊÆ
¸É»õ·ÖÏíØÎ人Öйú¡¤½ðɳ³Çjs93Ïß·¼ì²âÖÐÐÄ(¹É·Ý)ÓÐÏÞ¹«Ë¾-¹Ù·½ÍøÕ¾¾Ö·ÅÒDzî±ð¼°ÓÅÊÆ
Ðû²¼Ê±¼ä£º2026-03-20 13:09:38ÈËÆø£º
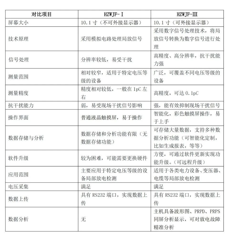
HZWJF-¢ñ±ÈÕÕͬÀà²úÆ·²î±ð
1.½ÓÄÉ10.1´çÈ«²ÊÉ«´¥Ãþ¿ØÖÆÆÁÈ¡´úÁ˹ŰåµÄʾ²¨¹Ü¼ÓÎïÀíÐýÅ¥µÄ²Ù×÷·½·¨£¬£¬£¬£¬£¬£¬£¬²»µ«ÏÔʾ¸üÇåÎú£¬£¬£¬£¬£¬£¬£¬¸üÖ±¹Û£¬£¬£¬£¬£¬£¬£¬ÁíÍâÌá¸ßÁ˲Ù×÷µÄʹÓÃÊÙÃü£¬£¬£¬£¬£¬£¬£¬»¹¿ÉÒÔÒ»¼ü×Ô¶¯Ð£Õý£»£»£»£»£»£»¸ßѹÊÔÑéµçѹ·Öѹ±È¿ÉÉèÖ㻣»£»£»£»£»¼ì²âѸËٶȸü¸ß¡£¡£¡£¡£¡£¡£¡£¡£ÊÐÃæÉÏÆäËû³§¼ÒµÄ¾Ö·ÅÒǽÓÄÉ5.6´ç¾ØÐÎÒº¾§ÏÔʾÆ÷£¬£¬£¬£¬£¬£¬£¬ÆÁĻС£¡£¡£¡£¡£¡£¡£¡£¬£¬£¬£¬£¬£¬£¬ÐýÅ¥²Ù×÷¡£¡£¡£¡£¡£¡£¡£¡£
2.¾ßÓд®¿ÚͨѶRS232½Ó¿Ú£¬£¬£¬£¬£¬£¬£¬¿ÉÌṩͨѶÐÒ飬£¬£¬£¬£¬£¬£¬ÉÏ´«²âÊÔÊý¾Ý£¬£¬£¬£¬£¬£¬£¬Àû±ã¿Í»§ºóÆÚÉý¼¶£¬£¬£¬£¬£¬£¬£¬ÆäËû³§¼ÒûÓÐÕâ¸ö½Ó¿Ú¡£¡£¡£¡£¡£¡£¡£¡£
3.УÕý·½²¨Îªµç×Óʽ£¬£¬£¬£¬£¬£¬£¬¿É³äµç£¬£¬£¬£¬£¬£¬£¬±ÈÕչŰå»úеʽ»á¸ü׼ȷ£¬£¬£¬£¬£¬£¬£¬¸ü¼òÆÓ¡£¡£¡£¡£¡£¡£¡£¡£
4.¾Ö·ÅÒÇ¿ÉʵʱÊÕÂÞ¸ßѹµçѹ²¢ÏÔʾ£¬£¬£¬£¬£¬£¬£¬Õâ¸öÒ²ÊÇÆäËû³§¼ÒÔÙ²âÊÔʱÎÞ·¨ÏÔʾµÄ¹¦Ð§¡£¡£¡£¡£¡£¡£¡£¡£
HZWJF-¢ó±ÈÕÕͬÀà²úÆ·²î±ð
1. ×迹¾ßÓеÍѹ±Û¹¦Ð§£¬£¬£¬£¬£¬£¬£¬ÈýÖÖµÍѹ±ÛÐýÅ¥¿ÉÑ¡£¡£¡£¡£¡£¡£¡£¡£¬£¬£¬£¬£¬£¬£¬ÊµÏÖµçѹºÍ¾Ö·Å¼ì²â¹¦Ð§£¬£¬£¬£¬£¬£¬£¬ÎÞÐèÉèÖ÷ÖѹÆ÷£¬£¬£¬£¬£¬£¬£¬²âÊÔ½ÏÁ¿×¼È·£»£»£»£»£»£»
2. Ö÷»ú½ÓÄɿɿ¿µç´Å¼æÈÝÉè¼Æ£¬£¬£¬£¬£¬£¬£¬¿ÉÄÍÊܸßѹ¶Ì·¹¥»÷£»£»£»£»£»£»
3. Ö÷»ú½ÓÄÉVAG½Ó¿Ú£¬£¬£¬£¬£¬£¬£¬4U±ê×¼»úÏäÉè¼Æ£¬£¬£¬£¬£¬£¬£¬¿ÉÖ±½ÓÉϼܣ¬£¬£¬£¬£¬£¬£¬²¢¾ß±¸RS232½Ó¿Ú£¬£¬£¬£¬£¬£¬£¬ÊµÏÖÊý¾ÝÉÏ´«£»£»£»£»£»£»£¨¿ÉÓë¹úÍøERPϵͳ¶Ô½Ó£¬£¬£¬£¬£¬£¬£¬ÐèÒª¿Í»§×ÔÐÐÕÒÈí¼þ¿ª·¢Ö°Ô±¾ÙÐпª·¢£¬£¬£¬£¬£¬£¬£¬ÎÒÃÇÌṩ½Ó¿ÚºÍÐÒ飩
4. Ö÷»ú¾ß±¸²¨ÐÎͼ¡¢PRPD¡¢PRPSͬÆÁÆÊÎöÏÔʾ£¬£¬£¬£¬£¬£¬£¬Àû±ãÊÖÒÕÖ°Ô±¶Ô·Åµç¹ÊÕϾÙÐо«×¼ÆÊÎö£»£»£»£»£»£»
5. Ö÷»ú¾ß±¸¸»ºñµÄÓ²¼þ¼°Èí¼þÔëÉùÒÖÖÆÄ£¿£¿£¿£¿£¿£¿£¿£¿é£¬£¬£¬£¬£¬£¬£¬ÔöÌíÁË×°±¸ÏÖ³¡µÄ¿¹×ÌÈÅÄÜÁ¦¡£¡£¡£¡£¡£¡£¡£¡£¶à×éºÏÓ²¼þÂ˲¨ÅäºÏÊÊÅäÆ÷¿ÉʵÏÖ¶Ô²î±ð³¡¾°×ÌÈŵÄÒÖÖÆ¡£¡£¡£¡£¡£¡£¡£¡£Öª×ãIEC±ê×¼µÄÔëÉùÒÖÖÆÒªÁ죬£¬£¬£¬£¬£¬£¬°üÀ¨£ºÊ±¼ä´°·¨¡¢Âö³åƽ»¬·¨¡£¡£¡£¡£¡£¡£¡£¡£
6.Ö÷»ú¾ß±¸Ô¶³ÌÉý¼¶¹¦Ð§£¬£¬£¬£¬£¬£¬£¬¿ÉʵÏÖÔ¶³ÌÉý¼¶£»£»£»£»£»£»
7.ÆÁĻΪ²ÊɫҺ¾§ÆÁ£¬£¬£¬£¬£¬£¬£¬¿É´¥Ãþ¿ØÖÆ£¬£¬£¬£¬£¬£¬£¬»òÕßÍâ½Ó´óÐÍÏÔʾÆÁÔÚ×ÀÃæÏÔʾ¡£¡£¡£¡£¡£¡£¡£¡£
8.×öÍêÊÔÑé¿ÉÒÔµ¼³öÊÔÑ鱨¸æ¡£¡£¡£¡£¡£¡£¡£¡££¨°üÀ¨ÊÔÑéµçѹ£¬£¬£¬£¬£¬£¬£¬ÊÔÑ鯵ÂÊ£¬£¬£¬£¬£¬£¬£¬ÊÔÑé¾Ö·ÅÖµ£¬£¬£¬£¬£¬£¬£¬Ò»Ñùƽ³£À´Ëµ±ðµÄ³§¼ÒµÄ¾Ö·ÅÒÇûÓд˹¦Ð§£¬£¬£¬£¬£¬£¬£¬¾Ö·ÅÖ»ÄÜÏÔʾ¾Ö·ÅÖµ£¬£¬£¬£¬£¬£¬£¬ÉýѹֻÊÇÏÔʾÉýѹֵ£¬£¬£¬£¬£¬£¬£¬¾ÍËã¾Ö·ÅÄÜÊÕÂÞµçѹһÑùƽ³£Ò²²»¿Éµ¼³öÊÔÑ鱨±í£¬£¬£¬£¬£¬£¬£¬ÎÒÃÇÕâ¸ö¹¦Ð§¼«´óµÄÀû±ãÁ˿ͻ§×öʵÑ飩
¾Ö·Åµç¶¯¿ØÖÆÌ¨ÓÅÊÆ
1.ÎȹÌÄÍÓ㬣¬£¬£¬£¬£¬£¬ËùÓпØÖƽÓÄÉ»úеʽÉè¼Æ£¬£¬£¬£¬£¬£¬£¬½ûÖ¹Ò×±¬·¢¹ÊÕÏ¡£¡£¡£¡£¡£¡£¡£¡£ÈôÊÇÓв¿·ÖÔªÆ÷¼þ±¬·¢ÎÊÌ⣬£¬£¬£¬£¬£¬£¬ÄÇÃ´Ìæ»»ÓöÈÒ²¼«Æä×ÔÖÆ£¬£¬£¬£¬£¬£¬£¬¹ØÓÚÉú²ú³§¼ÒÀ´ËµÐԼ۱ȽÏÁ¿¸ß¡£¡£¡£¡£¡£¡£¡£¡£
2.±¾¹«Ë¾½ÓÄÉÔªÆ÷¼þËùÓнÓÄÉ×ãÈÝÁ¿Åä¼þ£¬£¬£¬£¬£¬£¬£¬ºÃ±Èµ÷ѹÆ÷£¬£¬£¬£¬£¬£¬£¬±äѹÆ÷µÈµÈ£¬£¬£¬£¬£¬£¬£¬¿ÉÊÇÓÐЩÙÉÐÐ͵¹¤¼õÁÏ£¬£¬£¬£¬£¬£¬£¬°ÑÖÊÁÏËõË®£¬£¬£¬£¬£¬£¬£¬»¹Éù³ÆÊÇÐÂÖÊÁÏÐÂÊÖÒÕ£¬£¬£¬£¬£¬£¬£¬ÒÔÊÇÖØÁ¿½ÏÁ¿µÍ£¬£¬£¬£¬£¬£¬£¬Öйú¡¤½ðɳ³Çjs93Ïß·¼ì²âÖÐÐÄ(¹É·Ý)ÓÐÏÞ¹«Ë¾-¹Ù·½ÍøÕ¾²úƷÿ¸ö²¿¼þ¶¼¿ÉÒÔÄõ½µÚÈý·½È¥¼ì²âÊDz»ÊÇ×ãÈÝÁ¿£¬£¬£¬£¬£¬£¬£¬ÓÉÓÚÕæ²ÄʵÁÏÎÒÃDzÅÓÐ×ÔÐÅ¡£¡£¡£¡£¡£¡£¡£¡£
3.²Ù×÷¼òÆÓ£¬£¬£¬£¬£¬£¬£¬×ÝÈ»ÊÇÒ»¸ö´Óδ½Ó´¥¹ý´Ë²úÆ·µÄÊÔÑéÖ°Ô±£¬£¬£¬£¬£¬£¬£¬¾ÓÉÖйú¡¤½ðɳ³Çjs93Ïß·¼ì²âÖÐÐÄ(¹É·Ý)ÓÐÏÞ¹«Ë¾-¹Ù·½ÍøÕ¾×¨ÒµÅàѵ£¬£¬£¬£¬£¬£¬£¬Ò²ÄܺܿìÉÏÊÖ£¬£¬£¬£¬£¬£¬£¬Öйú¡¤½ðɳ³Çjs93Ïß·¼ì²âÖÐÐÄ(¹É·Ý)ÓÐÏÞ¹«Ë¾-¹Ù·½ÍøÕ¾Éè¼ÆÀíÄî¾ÍÊǼòÆÓÒ×Óᣡ£¡£¡£¡£¡£¡£¡£
4.µç¶¯Ì¨×Ó±ÈÕÕÊÖ¶¯Ì¨×ÓÉÐÓиöÓÅÊÆ¾ÍÊÇ£¬£¬£¬£¬£¬£¬£¬ÎÒÃÇÖ»ÐèÒª°´°´Å¥¾Í¿ÉÒÔʵÏÖÉýѹ½µÑ¹£¬£¬£¬£¬£¬£¬£¬²»ÐèÒªÊÖ¶¯È¥Å¤µ÷ѹÆ÷£¬£¬£¬£¬£¬£¬£¬²¢ÇÒÅäºÏÉÏÖйú¡¤½ðɳ³Çjs93Ïß·¼ì²âÖÐÐÄ(¹É·Ý)ÓÐÏÞ¹«Ë¾-¹Ù·½ÍøÕ¾»¥Ëøµç·£¬£¬£¬£¬£¬£¬£¬ÉýѹÍê³Éºó£¬£¬£¬£¬£¬£¬£¬¿ÉÒÔʵÏÖ×Ô¶¯½µÑ¹£¬£¬£¬£¬£¬£¬£¬ÊµÏÖÁ˰ë×Ô¶¯»¯µÄЧ¹û¡£¡£¡£¡£¡£¡£¡£¡£
¾ÖÏÂ°à¿Ø¿ØÖÆÌ¨ÓÅÊÆ
1.×Ô¶¯»¯£¬£¬£¬£¬£¬£¬£¬±¾ÏµÍ³ÊµÏÖÖÜÈ«×Ô¶¯»¯£¬£¬£¬£¬£¬£¬£¬½ÓÍêÏßÖ®ºó£¬£¬£¬£¬£¬£¬£¬Æ¾Ö¤ÐèÇóÉèÖúÃÊÔÑéµçѹ£¬£¬£¬£¬£¬£¬£¬ÄÍѹʱ¼ä£¬£¬£¬£¬£¬£¬£¬ÏµÍ³×Ô¶¯¾ÙÐÐÉýѹ£¬£¬£¬£¬£¬£¬£¬ÄÍѹ£¬£¬£¬£¬£¬£¬£¬½µÑ¹¡£¡£¡£¡£¡£¡£¡£¡£²¢ÇÒ¿ÉÒÔÌìÉúµçѹºÍʱ¼äµÄ¶ÔӦ׸±êͼ£¬£¬£¬£¬£¬£¬£¬Àû±ãÊÔÑéÖ°Ô±¾ÙÐÐÊӲ졣¡£¡£¡£¡£¡£¡£¡£
2.¹¤¿Ø¿ØÖÆÌ¨µÄÁíÍâÒ»¸öÓÅÊÆ¾ÍÊǹýѹ±£»£»£»£»£»£»¤¿ÉÒÔ×Ô¶¯ÅÌË㣬£¬£¬£¬£¬£¬£¬µÈÓû§ÉèÖÃÍêÊÔÑéµçѹ֮ºó£¬£¬£¬£¬£¬£¬£¬ÏµÍ³×Ô¶¯ÅÌËã¹ýѹ±£»£»£»£»£»£»¤Öµ£¬£¬£¬£¬£¬£¬£¬¹ýÁ÷±£»£»£»£»£»£»¤Öµ£¬£¬£¬£¬£¬£¬£¬È«×Ô¶¯£¬£¬£¬£¬£¬£¬£¬×èÖ¹È˹¤ÒÅÍüÉ趨£¬£¬£¬£¬£¬£¬£¬´Ó¶ø±£»£»£»£»£»£»¤ÊÔÑéÖ°Ô±ºÍ×°±¸µÄÇå¾²¡£¡£¡£¡£¡£¡£¡£¡£
3.·Ö¶ÎÄÍѹ£¬£¬£¬£¬£¬£¬£¬±¾ÏµÍ³±êÅä5¶ÎÄÍѹ£¬£¬£¬£¬£¬£¬£¬¿É»®·Ö¾ÙÐÐÉ趨£¬£¬£¬£¬£¬£¬£¬²¢ÇÒ»¹¿ÉÒÔÆ¾Ö¤Óû§ÐèÇóÃâ·Ñ¾ÙÐÐÔöÌí¡£¡£¡£¡£¡£¡£¡£¡£
4.½ÓÄÉPIDµ÷Àí£¬£¬£¬£¬£¬£¬£¬±ÈÕÕÆäËû¿ØÖÆ·½·¨£¬£¬£¬£¬£¬£¬£¬µ÷ѹ¾«¶È¸ü¸ß¡£¡£¡£¡£¡£¡£¡£¡£
5.´óÒº¾§ÆÁÄ»£¬£¬£¬£¬£¬£¬£¬×öʵÑ飬£¬£¬£¬£¬£¬£¬ÊÓ²ìÊý¾Ý¶¼»á¸üÀû±ã¡£¡£¡£¡£¡£¡£¡£¡£
Êý¾Ý´æ´¢£¬£¬£¬£¬£¬£¬£¬ÎÒÃÇ¿ÉÒÔ½«Ã¿´Î×öµÄÊÔÑé¾ÙÐд洢£¬£¬£¬£¬£¬£¬£¬Àû±ãºóÆÚ×ÊÁÏ´¦Öóͷ£¡£¡£¡£¡£¡£¡£¡£¡£
1.½ÓÄÉ10.1´çÈ«²ÊÉ«´¥Ãþ¿ØÖÆÆÁÈ¡´úÁ˹ŰåµÄʾ²¨¹Ü¼ÓÎïÀíÐýÅ¥µÄ²Ù×÷·½·¨£¬£¬£¬£¬£¬£¬£¬²»µ«ÏÔʾ¸üÇåÎú£¬£¬£¬£¬£¬£¬£¬¸üÖ±¹Û£¬£¬£¬£¬£¬£¬£¬ÁíÍâÌá¸ßÁ˲Ù×÷µÄʹÓÃÊÙÃü£¬£¬£¬£¬£¬£¬£¬»¹¿ÉÒÔÒ»¼ü×Ô¶¯Ð£Õý£»£»£»£»£»£»¸ßѹÊÔÑéµçѹ·Öѹ±È¿ÉÉèÖ㻣»£»£»£»£»¼ì²âѸËٶȸü¸ß¡£¡£¡£¡£¡£¡£¡£¡£ÊÐÃæÉÏÆäËû³§¼ÒµÄ¾Ö·ÅÒǽÓÄÉ5.6´ç¾ØÐÎÒº¾§ÏÔʾÆ÷£¬£¬£¬£¬£¬£¬£¬ÆÁĻС£¡£¡£¡£¡£¡£¡£¡£¬£¬£¬£¬£¬£¬£¬ÐýÅ¥²Ù×÷¡£¡£¡£¡£¡£¡£¡£¡£

3.УÕý·½²¨Îªµç×Óʽ£¬£¬£¬£¬£¬£¬£¬¿É³äµç£¬£¬£¬£¬£¬£¬£¬±ÈÕչŰå»úеʽ»á¸ü׼ȷ£¬£¬£¬£¬£¬£¬£¬¸ü¼òÆÓ¡£¡£¡£¡£¡£¡£¡£¡£
4.¾Ö·ÅÒÇ¿ÉʵʱÊÕÂÞ¸ßѹµçѹ²¢ÏÔʾ£¬£¬£¬£¬£¬£¬£¬Õâ¸öÒ²ÊÇÆäËû³§¼ÒÔÙ²âÊÔʱÎÞ·¨ÏÔʾµÄ¹¦Ð§¡£¡£¡£¡£¡£¡£¡£¡£
HZWJF-¢ó±ÈÕÕͬÀà²úÆ·²î±ð
1. ×迹¾ßÓеÍѹ±Û¹¦Ð§£¬£¬£¬£¬£¬£¬£¬ÈýÖÖµÍѹ±ÛÐýÅ¥¿ÉÑ¡£¡£¡£¡£¡£¡£¡£¡£¬£¬£¬£¬£¬£¬£¬ÊµÏÖµçѹºÍ¾Ö·Å¼ì²â¹¦Ð§£¬£¬£¬£¬£¬£¬£¬ÎÞÐèÉèÖ÷ÖѹÆ÷£¬£¬£¬£¬£¬£¬£¬²âÊÔ½ÏÁ¿×¼È·£»£»£»£»£»£»

3. Ö÷»ú½ÓÄÉVAG½Ó¿Ú£¬£¬£¬£¬£¬£¬£¬4U±ê×¼»úÏäÉè¼Æ£¬£¬£¬£¬£¬£¬£¬¿ÉÖ±½ÓÉϼܣ¬£¬£¬£¬£¬£¬£¬²¢¾ß±¸RS232½Ó¿Ú£¬£¬£¬£¬£¬£¬£¬ÊµÏÖÊý¾ÝÉÏ´«£»£»£»£»£»£»£¨¿ÉÓë¹úÍøERPϵͳ¶Ô½Ó£¬£¬£¬£¬£¬£¬£¬ÐèÒª¿Í»§×ÔÐÐÕÒÈí¼þ¿ª·¢Ö°Ô±¾ÙÐпª·¢£¬£¬£¬£¬£¬£¬£¬ÎÒÃÇÌṩ½Ó¿ÚºÍÐÒ飩
4. Ö÷»ú¾ß±¸²¨ÐÎͼ¡¢PRPD¡¢PRPSͬÆÁÆÊÎöÏÔʾ£¬£¬£¬£¬£¬£¬£¬Àû±ãÊÖÒÕÖ°Ô±¶Ô·Åµç¹ÊÕϾÙÐо«×¼ÆÊÎö£»£»£»£»£»£»
5. Ö÷»ú¾ß±¸¸»ºñµÄÓ²¼þ¼°Èí¼þÔëÉùÒÖÖÆÄ£¿£¿£¿£¿£¿£¿£¿£¿é£¬£¬£¬£¬£¬£¬£¬ÔöÌíÁË×°±¸ÏÖ³¡µÄ¿¹×ÌÈÅÄÜÁ¦¡£¡£¡£¡£¡£¡£¡£¡£¶à×éºÏÓ²¼þÂ˲¨ÅäºÏÊÊÅäÆ÷¿ÉʵÏÖ¶Ô²î±ð³¡¾°×ÌÈŵÄÒÖÖÆ¡£¡£¡£¡£¡£¡£¡£¡£Öª×ãIEC±ê×¼µÄÔëÉùÒÖÖÆÒªÁ죬£¬£¬£¬£¬£¬£¬°üÀ¨£ºÊ±¼ä´°·¨¡¢Âö³åƽ»¬·¨¡£¡£¡£¡£¡£¡£¡£¡£
6.Ö÷»ú¾ß±¸Ô¶³ÌÉý¼¶¹¦Ð§£¬£¬£¬£¬£¬£¬£¬¿ÉʵÏÖÔ¶³ÌÉý¼¶£»£»£»£»£»£»
7.ÆÁĻΪ²ÊɫҺ¾§ÆÁ£¬£¬£¬£¬£¬£¬£¬¿É´¥Ãþ¿ØÖÆ£¬£¬£¬£¬£¬£¬£¬»òÕßÍâ½Ó´óÐÍÏÔʾÆÁÔÚ×ÀÃæÏÔʾ¡£¡£¡£¡£¡£¡£¡£¡£
8.×öÍêÊÔÑé¿ÉÒÔµ¼³öÊÔÑ鱨¸æ¡£¡£¡£¡£¡£¡£¡£¡££¨°üÀ¨ÊÔÑéµçѹ£¬£¬£¬£¬£¬£¬£¬ÊÔÑ鯵ÂÊ£¬£¬£¬£¬£¬£¬£¬ÊÔÑé¾Ö·ÅÖµ£¬£¬£¬£¬£¬£¬£¬Ò»Ñùƽ³£À´Ëµ±ðµÄ³§¼ÒµÄ¾Ö·ÅÒÇûÓд˹¦Ð§£¬£¬£¬£¬£¬£¬£¬¾Ö·ÅÖ»ÄÜÏÔʾ¾Ö·ÅÖµ£¬£¬£¬£¬£¬£¬£¬ÉýѹֻÊÇÏÔʾÉýѹֵ£¬£¬£¬£¬£¬£¬£¬¾ÍËã¾Ö·ÅÄÜÊÕÂÞµçѹһÑùƽ³£Ò²²»¿Éµ¼³öÊÔÑ鱨±í£¬£¬£¬£¬£¬£¬£¬ÎÒÃÇÕâ¸ö¹¦Ð§¼«´óµÄÀû±ãÁ˿ͻ§×öʵÑ飩

1.ÎȹÌÄÍÓ㬣¬£¬£¬£¬£¬£¬ËùÓпØÖƽÓÄÉ»úеʽÉè¼Æ£¬£¬£¬£¬£¬£¬£¬½ûÖ¹Ò×±¬·¢¹ÊÕÏ¡£¡£¡£¡£¡£¡£¡£¡£ÈôÊÇÓв¿·ÖÔªÆ÷¼þ±¬·¢ÎÊÌ⣬£¬£¬£¬£¬£¬£¬ÄÇÃ´Ìæ»»ÓöÈÒ²¼«Æä×ÔÖÆ£¬£¬£¬£¬£¬£¬£¬¹ØÓÚÉú²ú³§¼ÒÀ´ËµÐԼ۱ȽÏÁ¿¸ß¡£¡£¡£¡£¡£¡£¡£¡£

3.²Ù×÷¼òÆÓ£¬£¬£¬£¬£¬£¬£¬×ÝÈ»ÊÇÒ»¸ö´Óδ½Ó´¥¹ý´Ë²úÆ·µÄÊÔÑéÖ°Ô±£¬£¬£¬£¬£¬£¬£¬¾ÓÉÖйú¡¤½ðɳ³Çjs93Ïß·¼ì²âÖÐÐÄ(¹É·Ý)ÓÐÏÞ¹«Ë¾-¹Ù·½ÍøÕ¾×¨ÒµÅàѵ£¬£¬£¬£¬£¬£¬£¬Ò²ÄܺܿìÉÏÊÖ£¬£¬£¬£¬£¬£¬£¬Öйú¡¤½ðɳ³Çjs93Ïß·¼ì²âÖÐÐÄ(¹É·Ý)ÓÐÏÞ¹«Ë¾-¹Ù·½ÍøÕ¾Éè¼ÆÀíÄî¾ÍÊǼòÆÓÒ×Óᣡ£¡£¡£¡£¡£¡£¡£
4.µç¶¯Ì¨×Ó±ÈÕÕÊÖ¶¯Ì¨×ÓÉÐÓиöÓÅÊÆ¾ÍÊÇ£¬£¬£¬£¬£¬£¬£¬ÎÒÃÇÖ»ÐèÒª°´°´Å¥¾Í¿ÉÒÔʵÏÖÉýѹ½µÑ¹£¬£¬£¬£¬£¬£¬£¬²»ÐèÒªÊÖ¶¯È¥Å¤µ÷ѹÆ÷£¬£¬£¬£¬£¬£¬£¬²¢ÇÒÅäºÏÉÏÖйú¡¤½ðɳ³Çjs93Ïß·¼ì²âÖÐÐÄ(¹É·Ý)ÓÐÏÞ¹«Ë¾-¹Ù·½ÍøÕ¾»¥Ëøµç·£¬£¬£¬£¬£¬£¬£¬ÉýѹÍê³Éºó£¬£¬£¬£¬£¬£¬£¬¿ÉÒÔʵÏÖ×Ô¶¯½µÑ¹£¬£¬£¬£¬£¬£¬£¬ÊµÏÖÁ˰ë×Ô¶¯»¯µÄЧ¹û¡£¡£¡£¡£¡£¡£¡£¡£
¾ÖÏÂ°à¿Ø¿ØÖÆÌ¨ÓÅÊÆ
1.×Ô¶¯»¯£¬£¬£¬£¬£¬£¬£¬±¾ÏµÍ³ÊµÏÖÖÜÈ«×Ô¶¯»¯£¬£¬£¬£¬£¬£¬£¬½ÓÍêÏßÖ®ºó£¬£¬£¬£¬£¬£¬£¬Æ¾Ö¤ÐèÇóÉèÖúÃÊÔÑéµçѹ£¬£¬£¬£¬£¬£¬£¬ÄÍѹʱ¼ä£¬£¬£¬£¬£¬£¬£¬ÏµÍ³×Ô¶¯¾ÙÐÐÉýѹ£¬£¬£¬£¬£¬£¬£¬ÄÍѹ£¬£¬£¬£¬£¬£¬£¬½µÑ¹¡£¡£¡£¡£¡£¡£¡£¡£²¢ÇÒ¿ÉÒÔÌìÉúµçѹºÍʱ¼äµÄ¶ÔӦ׸±êͼ£¬£¬£¬£¬£¬£¬£¬Àû±ãÊÔÑéÖ°Ô±¾ÙÐÐÊӲ졣¡£¡£¡£¡£¡£¡£¡£

3.·Ö¶ÎÄÍѹ£¬£¬£¬£¬£¬£¬£¬±¾ÏµÍ³±êÅä5¶ÎÄÍѹ£¬£¬£¬£¬£¬£¬£¬¿É»®·Ö¾ÙÐÐÉ趨£¬£¬£¬£¬£¬£¬£¬²¢ÇÒ»¹¿ÉÒÔÆ¾Ö¤Óû§ÐèÇóÃâ·Ñ¾ÙÐÐÔöÌí¡£¡£¡£¡£¡£¡£¡£¡£
4.½ÓÄÉPIDµ÷Àí£¬£¬£¬£¬£¬£¬£¬±ÈÕÕÆäËû¿ØÖÆ·½·¨£¬£¬£¬£¬£¬£¬£¬µ÷ѹ¾«¶È¸ü¸ß¡£¡£¡£¡£¡£¡£¡£¡£
5.´óÒº¾§ÆÁÄ»£¬£¬£¬£¬£¬£¬£¬×öʵÑ飬£¬£¬£¬£¬£¬£¬ÊÓ²ìÊý¾Ý¶¼»á¸üÀû±ã¡£¡£¡£¡£¡£¡£¡£¡£
Êý¾Ý´æ´¢£¬£¬£¬£¬£¬£¬£¬ÎÒÃÇ¿ÉÒÔ½«Ã¿´Î×öµÄÊÔÑé¾ÙÐд洢£¬£¬£¬£¬£¬£¬£¬Àû±ãºóÆÚ×ÊÁÏ´¦Öóͷ£¡£¡£¡£¡£¡£¡£¡£¡£

