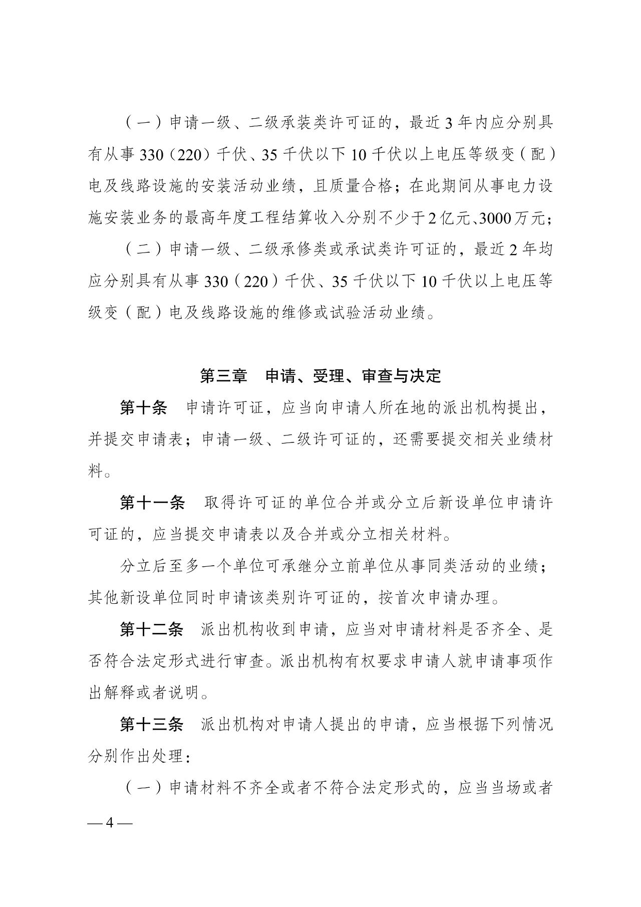
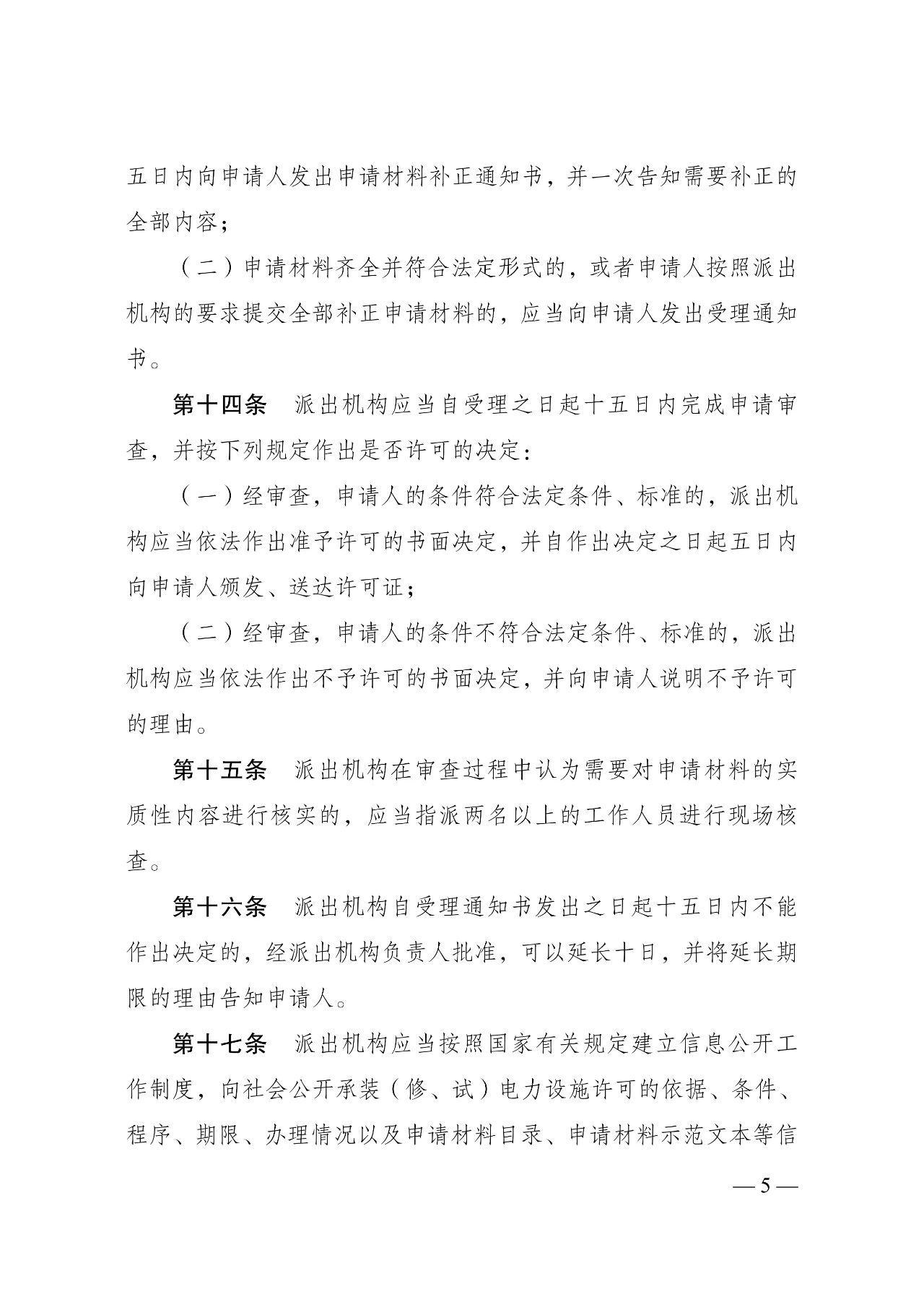
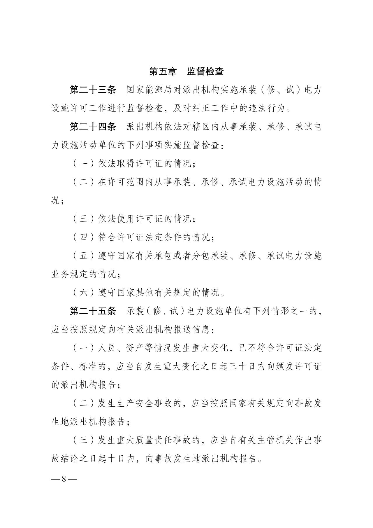
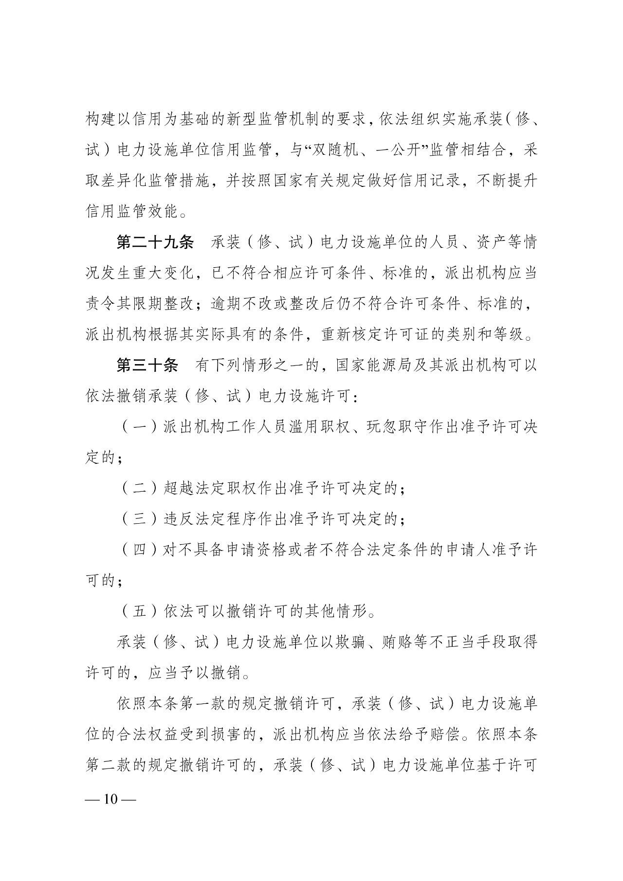
ÁªÏµÖйú¡¤½ðɳ³Çjs93Ïß·¼ì²âÖÐÐÄ(¹É·Ý)ÓÐÏÞ¹«Ë¾-¹Ù·½ÍøÕ¾

ÊÖ»ú£ºÍô˾Àí15802760502
ÓÊÏ䣺hezi027@qq.com
QQ£º3212587206
µØµã£ºÎ人Êй¤¾ßºþÇø´´¹È·20ºÅ¿Æ´´ÖÐÐÄ22¶°
Ïà¹ØÎÄÕÂ
- 1¸É»õ·ÖÏíØ¾Ö·ÅÆÁÕÏÊұȵç´ÅÆÁÕÏÊÒÒªÇó¸ü¸ß
- 2¸É»õ·ÖÏíØÎ人Öйú¡¤½ðɳ³Çjs93Ïß·¼ì²âÖÐÐÄ(¹É·Ý)ÓÐÏÞ¹«Ë¾-¹Ù·½ÍøÕ¾²úÆ·ÓÅÊÆ
- 3¸É»õ·ÖÏíØÎ人Öйú¡¤½ðɳ³Çjs93Ïß·¼ì²âÖÐÐÄ(¹É·Ý)ÓÐÏÞ¹«Ë¾-¹Ù·½ÍøÕ¾Çå¾²¹¤Óþ߲úÆ·ÓÅÊÆ
- 4¸É»õ·ÖÏíØÎ人Öйú¡¤½ðɳ³Çjs93Ïß·¼ì²âÖÐÐÄ(¹É·Ý)ÓÐÏÞ¹«Ë¾-¹Ù·½ÍøÕ¾¾Ö·ÅÒDzî±ð¼°ÓÅÊÆ
- 5¸É»õ·ÖÏíØÎ人Öйú¡¤½ðɳ³Çjs93Ïß·¼ì²âÖÐÐÄ(¹É·Ý)ÓÐÏÞ¹«Ë¾-¹Ù·½ÍøÕ¾ÎÞ¾Ö·ÅÄÍѹ²âÊÔϵͳÓÅÊÆ
- 6¸É»õ·ÖÏíØÎ人Öйú¡¤½ðɳ³Çjs93Ïß·¼ì²âÖÐÐÄ(¹É·Ý)ÓÐÏÞ¹«Ë¾-¹Ù·½ÍøÕ¾À׵繥»÷²âÊÔϵͳÓÅÊÆ
- 7HZHL-400A-I ÈýÏàÖÇÄÜ»ØÂ·µç×è²âÊÔÒDZܿÓÖ¸ÄÏ
- 8¸É»õ·ÖÏíØÖйú¡¤½ðɳ³Çjs93Ïß·¼ì²âÖÐÐÄ(¹É·Ý)ÓÐÏÞ¹«Ë¾-¹Ù·½ÍøÕ¾´óµçÁ÷ÎÂÉýϵͳÓÅÊÆ
- 9HZJB-MS È«×Ô¶¯SF6Ãܶȼ̵çÆ÷УÑéÒDZܿÓÖ¸ÄÏ
- 10¸É»õ·ÖÏíØ¼Ìµç±£»£»£»£»£»£»£»£»¤·´Ê¹ʲ½·¥Åàѵ
¹ú¼Ò·¢¸ÄίÁÈκε¥Î»Î´È¡µÃÔÊÐíÖ¤£¬£¬£¬£¬£¬£¬£¬£¬²»µÃ´ÓʳÐ×°¡¢³ÐÐÞ¡¢³ÐÊÔµçÁ¦ÉèÊ©Ô˶¯£¡Ñ¹¼õΪÈý¼¶£¡
Ðû²¼Ê±¼ä£º2025-05-12 09:15:19ÈËÆø£º
¾Ý¹ú¼Ò·¢¸ÄÎ¯ÍøÕ¾5ÔÂ9ÈÕÐÂÎÅ£¬£¬£¬£¬£¬£¬£¬£¬×îС¶³Ð×°£¨ÐÞ¡¢ÊÔ£©µçÁ¦ÉèÊ©ÔÊÐíÖ¤ÖÎÀí²½·¥¡·ÒѾ2025Äê4ÔÂ10ÈÕµÚ20´ÎίÎñ¾Û»áÉóÒéͨ¹ý£¬£¬£¬£¬£¬£¬£¬£¬ÏÖÓèÐû²¼£¬£¬£¬£¬£¬£¬£¬£¬×Ô2025Äê7ÔÂ1ÈÕÆðÊ©ÐС£¡£¡£¡£¡£
²½·¥Ö¸³ö£º½«³Ð×°£¨ÐÞ¡¢ÊÔ£©µçÁ¦ÉèÊ©ÔÊÐíÓÉÎ弶ѹ¼õΪÈý¼¶£¬£¬£¬£¬£¬£¬£¬£¬
Ò»¼¶Îȹ̣¬£¬£¬£¬£¬£¬£¬£¬
Ô¶þ¡¢Èý¼¶ºÏ²¢Îª¶þ¼¶£¬£¬£¬£¬£¬£¬£¬£¬
ÔËÄ¡¢Îå¼¶ºÏ²¢ÎªÈý¼¶£¬£¬£¬£¬£¬£¬£¬£¬¶ÔÓ¦µ÷½âÔÊÐí¹æÄ££¬£¬£¬£¬£¬£¬£¬£¬ÓÅ»¯¸÷¼¶±ðÖ°Ô±ÊýÄ¿¼°Òµ¼¨±ê×¼£¬£¬£¬£¬£¬£¬£¬£¬Í¬Ê±¹æ·¶Ö°Ô±ÈÎÖ°Ìõ¼þ£¬£¬£¬£¬£¬£¬£¬£¬Ã÷È·Éç±£½ÉÄÉÒªÇ󡣡£¡£¡£¡£
È¡µÃÒ»¼¶ÔÊÐíÖ¤µÄ£¬£¬£¬£¬£¬£¬£¬£¬¿ÉÒÔ´ÓÊÂËùÓеçѹƷ¼¶µçÁ¦ÉèÊ©µÄ×°ÖᢠάÐÞ»òÕßÊÔÑéÔ˶¯¡£¡£¡£¡£¡£
È¡µÃ¶þ¼¶ÔÊÐíÖ¤µÄ£¬£¬£¬£¬£¬£¬£¬£¬¿ÉÒÔ´ÓÊÂ330ǧ·üÒÔϵçѹƷ¼¶µçÁ¦ÉèÊ© µÄ×°Öá¢Î¬ÐÞ»òÕßÊÔÑéÔ˶¯¡£¡£¡£¡£¡£
È¡µÃÈý¼¶ÔÊÐíÖ¤µÄ£¬£¬£¬£¬£¬£¬£¬£¬¿ÉÒÔ´ÓÊÂ35ǧ·üÒÔϵçѹƷ¼¶µçÁ¦ÉèÊ© µÄ×°Öá¢Î¬ÐÞ»òÕßÊÔÑéÔ˶¯
Èκε¥Î»Î´È¡µÃÔÊÐíÖ¤£¬£¬£¬£¬£¬£¬£¬£¬²»µÃ´ÓʳÐ×°¡¢³ÐÐÞ¡¢³ÐÊÔµçÁ¦ÉèÊ©Ô˶¯
½â¶ÁÈçÏ£º
Ϊ¹á³¹Âäʵµ³µÄ¶þÊ®½ìÈýÖÐÈ«»á¾«Éñ£¬£¬£¬£¬£¬£¬£¬£¬Ò»Ö±ÓÅ»¯µçÁ¦ÓªÉÌÇéÐΣ¬£¬£¬£¬£¬£¬£¬£¬¿ËÈÕ£¬£¬£¬£¬£¬£¬£¬£¬¹ú¼ÒÉú³¤Ë¢ÐÂί¹«²¼ÁËÐÂÐÞ¶©µÄ¡¶³Ð×°£¨ÐÞ¡¢ÊÔ£©µçÁ¦ÉèÊ©ÔÊÐíÖ¤ÖÎÀí²½·¥¡·£¨¹ú¼ÒÉú³¤Ë¢ÐÂί2025ÄêµÚ30ÏÂÁ£¬£¬£¬£¬£¬£¬£¬ÒÔϼò³Æ¡¶²½·¥¡·£©£¬£¬£¬£¬£¬£¬£¬£¬×Ô2025Äê7ÔÂ1ÈÕÆðÊ©ÐУ¬£¬£¬£¬£¬£¬£¬£¬Ô¡¶³Ð×°£¨ÐÞ¡¢ÊÔ£©µçÁ¦ÉèÊ©ÔÊÐíÖ¤ÖÎÀí²½·¥¡·£¨¹ú¼ÒÉú³¤Ë¢ÐÂί2020ÄêµÚ36ÏÂÁͬʱ·ÏÖ¹¡£¡£¡£¡£¡£Îª±ãÓÚ¸÷Óйط½Ãæ×¼È·Ã÷È·ºÍÕÆÎÕÕþ²ßÄÚÈÝ£¬£¬£¬£¬£¬£¬£¬£¬¹ú¼ÒÄÜÔ´¾ÖÓйØÈÏÕæÍ¬Ö¾½ÓÊܲɷ㬣¬£¬£¬£¬£¬£¬£¬»Ø¸²Á˼ÇÕßÌáÎÊ¡£¡£¡£¡£¡£
Ò»¡¢Ìֽ̡¶²½·¥¡·ÐÞ¶©µÄÅä¾°ÊÇʲô£¿£¿£¿£¿£¿£¿£¿
Ô¡¶²½·¥¡·ÓÚ2020ÄêÐû²¼£¬£¬£¬£¬£¬£¬£¬£¬ÔÚ°ü¹ÜµçÍø½¨ÉèÇå¾²¼°¹¤³ÌÖÊÁ¿¡¢Î¬»¤µçÁ¦½¨ÉèÊг¡ÖÈÐòµÈ·½ÃæÊ©Õ¹ÁËÖ÷Òª×÷Óᣡ£¡£¡£¡£½üÄêÀ´£¬£¬£¬£¬£¬£¬£¬£¬Ëæ×ÅÏà¹ØÖ´ÂÉÀýÔòÒ»Ö±ÍêÉÆ£¬£¬£¬£¬£¬£¬£¬£¬ÐÂÐ͵çÁ¦ÏµÍ³½¨ÉèÉîÈëÍÆ½ø£¬£¬£¬£¬£¬£¬£¬£¬µçÁ¦½¨É蹤³ÌÊ©¹¤Êг¡ÅÉú³¤£¬£¬£¬£¬£¬£¬£¬£¬¶ÔÔÊÐíÖÎÀíÊÂÇéÓÐÁËеÄÒªÇ󣬣¬£¬£¬£¬£¬£¬£¬Ø½Ðë¶Ô¡¶²½·¥¡·¾ÙÐÐÐÞ¶©£¬£¬£¬£¬£¬£¬£¬£¬¿ÆÑ§µ÷½âÊг¡×¼ÈëÖÆ¶È¡£¡£¡£¡£¡£
Ò»Êǹ᳹ÂäʵÓÅ»¯ÓªÉÌÇéÐΰ²ÅÅÒªÇ󡣡£¡£¡£¡£µ³µÄ¶þÊ®½ìÈýÖÐÈ«»áÃ÷È·Ìá³öÍêÉÆÊг¡×¼ÈëÖÆ¶ÈÒÔ¼°ÉîÈëÆÆ³ýÊг¡×¼Èë±ÚÀݵȶàÏîÒªÇ󣬣¬£¬£¬£¬£¬£¬£¬2024Äê8Ô£¬£¬£¬£¬£¬£¬£¬£¬Öа졢¹ú°ìÓ¡·¢¡¶¹ØÓÚÍêÉÆÊг¡×¼ÈëÖÆ¶ÈµÄÒâ¼û¡·£¬£¬£¬£¬£¬£¬£¬£¬¶ÔÍêÉÆÔÊÐíÖÎÀí¡¢ÓÅ»¯ÔÊÐíЧÀÍÌá³öÁ˸ü¸ßÒªÇ󡣡£¡£¡£¡£Í¨¹ýÖÆ¶ÈÐÞ¶©½øÒ»²½Ñ¹¼õÔÊÐíÆ·¼¶£¬£¬£¬£¬£¬£¬£¬£¬ÓÅ»¯ÔÊÐíÌõ¼þ£¬£¬£¬£¬£¬£¬£¬£¬½µµÍÆóÒµÉêÇë×ÊÖʵÄÖÆ¶ÈÐÔ±¾Ç®£¬£¬£¬£¬£¬£¬£¬£¬¸üºÃÒý·¢Êг¡»îÁ¦£¬£¬£¬£¬£¬£¬£¬£¬Ôö½ø¶àÖÖËùÓÐÖÆ¾¼Ã¿µ½¡Éú³¤¡£¡£¡£¡£¡£
¶þÊǽøÒ»²½ÂäʵÒÀ·¨ÐÐÕþÒªÇ󡣡£¡£¡£¡£×îÐÂÐÞ¶©¹«²¼µÄ¡¶ÖлªÈËÃñ¹²ºÍ¹úÐÐÕþ´¦·Ö·¨¡·ÒÔ¼°¡¶¹úÎñÔº¹ØÓÚ½øÒ»²½¹á³¹ÊµÑé¡´ÖлªÈËÃñ¹²ºÍ¹úÐÐÕþ´¦·Ö·¨¡µµÄ֪ͨ¡·µÈÖ´ÂÉÀýÔò£¬£¬£¬£¬£¬£¬£¬£¬¶ÔÓйØÎ¥·¨ÐÐΪ¡¢´¦·Ö²½·¥¾ÙÐÐÁ˽ϴóµ÷½â¡£¡£¡£¡£¡£Îª×öºÃÖÆ¶ÈÏνӣ¬£¬£¬£¬£¬£¬£¬£¬³ä·ÖÑéÕ¹ÔÊÐíî¿Ïµ¹¦Ð§£¬£¬£¬£¬£¬£¬£¬£¬ÐèÒÀ·¨¶ÔÓйØÎ¥·¨ÐÐΪµÄ´¦·Ö²½·¥¡¢·£¿£¿£¿£¿£¿£¿£¿î¶î¶ÈµÈ×÷ÏìÓ¦µ÷½â£¬£¬£¬£¬£¬£¬£¬£¬ÇÐʵ×öµ½¼È“·ÅµÃ»î”ÓÖ“¹ÜµÃס”£¬£¬£¬£¬£¬£¬£¬£¬ÓÐÁ¦ÓªÔìÖÒÊµÊØÐÅ¡¢¹«Õý¹«ÕýµÄÊг¡×¼ÈëÇéÐΡ£¡£¡£¡£¡£
ÈýÊÇ˳ӦÐÂÐÎÊÆÏÂÖÆ¶È½¨ÉèÒªÇ󡣡£¡£¡£¡£Æ¾Ö¤“¸ßЧ°ì³ÉÒ»¼þÊ”°²ÅÅÒªÇ󣬣¬£¬£¬£¬£¬£¬£¬¾Û½¹ÆóҵȺÖÚÌåÌùµÄÈÈÃÅÄѵãÎÊÌ⣬£¬£¬£¬£¬£¬£¬£¬ÐèÍŽáÔÊÐíÊÂÇéÏÖʵ½øÒ»²½ÍêÉÆÖÆ¶È£¬£¬£¬£¬£¬£¬£¬£¬ÌáÉýÔÊÐíЧÀÍˮƽ£¬£¬£¬£¬£¬£¬£¬£¬ÔöÇ¿ÆóҵȺÖÚ“ÁÁÖ¤¡¢ÓÃÖ¤¡¢ÑéÖ¤”µÄÖª×ã¶ÈºÍ»ñµÃ¸Ð¡£¡£¡£¡£¡£
¶þ¡¢¡¶²½·¥¡·ÐÞ¶©µÄÖ÷ÒªÄÚÈÝÓÐÄÄЩ£¿£¿£¿£¿£¿£¿£¿
±¾´ÎÐÞ¶©Æ¾Ö¤ÒÀ·¨ÒÀ¹æ¡¢ÖصãÍ»³ö¡¢ÓÐÐòʵÑéµÄÔÔò£¬£¬£¬£¬£¬£¬£¬£¬ÐÞ¸ÄÌõ¿î26Ìõ¡¢É¾³ý1Ìõ£¬£¬£¬£¬£¬£¬£¬£¬Öصã¶ÔÔÊÐíÆ·¼¶¡¢ÉêÇëÌõ¼þ¡¢¼àÊÓ¼ì²é¼°Ö´·¨ÔðÈεÈÄÚÈݾÙÐÐÁËÍêÉÆ¡£¡£¡£¡£¡£
Ò»ÊÇÍêÉÆÁ¢·¨ÒÀ¾Ý£¬£¬£¬£¬£¬£¬£¬£¬Ï¸»¯ÔÊÐí¹æÄ£¡£¡£¡£¡£¡£×ÜÔòÖÐÔöÌí¡¶ÖлªÈËÃñ¹²ºÍ¹úÄÜÔ´·¨¡·×÷ΪÁ¢·¨ÒÀ¾Ý£¬£¬£¬£¬£¬£¬£¬£¬¶Ô³Ð×°¡¢³ÐÐÞ¡¢³ÐÊÔµçÁ¦ÉèÊ©µÄ½ç˵¾ÙÐÐϸ»¯£¬£¬£¬£¬£¬£¬£¬£¬½øÒ»²½Ã÷È·³ÐÀ¿·¢µçÏîÄ¿Éýѹվ¡¢ÍâËÍÏß·µÈÉæÍø¹¤³ÌÐèҪȡµÃÔÊÐíÖ¤¡£¡£¡£¡£¡£
¶þÊÇѹ¼õÔÊÐíÆ·¼¶£¬£¬£¬£¬£¬£¬£¬£¬µ÷½âÔÊÐíÌõ¼þ¡£¡£¡£¡£¡£½«³Ð×°£¨ÐÞ¡¢ÊÔ£©µçÁ¦ÉèÊ©ÔÊÐíÓÉÎ弶ѹ¼õΪÈý¼¶£¬£¬£¬£¬£¬£¬£¬£¬Ò»¼¶Îȹ̣¬£¬£¬£¬£¬£¬£¬£¬Ô¶þ¡¢Èý¼¶ºÏ²¢Îª¶þ¼¶£¬£¬£¬£¬£¬£¬£¬£¬ÔËÄ¡¢Îå¼¶ºÏ²¢ÎªÈý¼¶£¬£¬£¬£¬£¬£¬£¬£¬¶ÔÓ¦µ÷½âÔÊÐí¹æÄ££¬£¬£¬£¬£¬£¬£¬£¬ÓÅ»¯¸÷¼¶±ðÖ°Ô±ÊýÄ¿¼°Òµ¼¨±ê×¼£¬£¬£¬£¬£¬£¬£¬£¬Í¬Ê±¹æ·¶Ö°Ô±ÈÎÖ°Ìõ¼þ£¬£¬£¬£¬£¬£¬£¬£¬Ã÷È·Éç±£½ÉÄÉÒªÇ󡣡£¡£¡£¡£
ÈýÊÇÍêÉÆÔÊÐíÉóÅú£¬£¬£¬£¬£¬£¬£¬£¬ÓÅ»¯ÔÊÐíЧÀÍ¡£¡£¡£¡£¡£ÍŽá×ÊÖÊÔÊÐí“Ò»ÍøÍ¨°ì”¡¢ÍÆÐеç×ÓÖ¤ÕÕµÈÊÂÇéÏÖʵ£¬£¬£¬£¬£¬£¬£¬£¬µ÷½âÉêÁìÔÊÐíÖ½ÖÊÖ¤ÕÕÄÚÈÝ£¬£¬£¬£¬£¬£¬£¬£¬Ï¸»¯ÔÊÐíÑÓÐøÒµ¼¨ÖÊÁÏ£¬£¬£¬£¬£¬£¬£¬£¬ÍêÉÆÔÊÐí×¢ÏúÇéÐΣ¬£¬£¬£¬£¬£¬£¬£¬Ò»Á¬ÔöÇ¿ÔÊÐíÖÎÀí±ê×¼»¯¡¢¹æ·¶»¯¡¢±ãµ±»¯¡£¡£¡£¡£¡£
ËÄÊÇÔöÇ¿¼àÊÓ¼ì²é£¬£¬£¬£¬£¬£¬£¬£¬ÍêÉÆÖ´·¨ÔðÈΡ£¡£¡£¡£¡£Æ¾Ö¤ÉÏλ·¨¼°Ïà¹Ø»®¶¨£¬£¬£¬£¬£¬£¬£¬£¬ÔöÇ¿ÔÊÐíÊÂǰÊÂÖÐʺóÈ«Á´Ìõî¿Ïµ£¬£¬£¬£¬£¬£¬£¬£¬µ÷½âÒÔÓÕÆÊÖ¶ÎÈ¡µÃÔÊÐí¡¢±¬·¢Éú²úÇ徲ʹʡ¢²»ÅäºÏ¼àÊÓ¼ì²éµÈÎ¥·¨Î¥¹æÐÐΪµÄî¿Ïµ²½·¥£¬£¬£¬£¬£¬£¬£¬£¬ÒÀ·¨µ÷½â´¦·Ö½ð¶î£¬£¬£¬£¬£¬£¬£¬£¬ÔöÌíÐÅÓüͼÏà¹Ø»®¶¨¡£¡£¡£¡£¡£
Èý¡¢ÔÚÍÆ¶¯¡¶²½·¥¡·¹á³¹Âäʵ·½ÃæÓÐÄÄЩ˼Á¿ºÍ°²ÅÅ£¿£¿£¿£¿£¿£¿£¿
ÏÂÒ»²½£¬£¬£¬£¬£¬£¬£¬£¬¹ú¼ÒÉú³¤Ë¢ÐÂί¡¢¹ú¼ÒÄÜÔ´¾Ö½«ÔöÇ¿×éÖ¯Ðе÷Ðû¹á½â¶Á£¬£¬£¬£¬£¬£¬£¬£¬È·±£¡¶²½·¥¡·Â䵨Âäʵ¡£¡£¡£¡£¡£Ò»ÊÇ×éÖ¯×öºÃÔÊÐíÖ¤»»ÁìÏà¹ØÊÂÇ飬£¬£¬£¬£¬£¬£¬£¬ÇÐʵ°ü¹Ü³ÖÖ¤ÆóÒµÕýµ±È¨Ò棬£¬£¬£¬£¬£¬£¬£¬ÊµÏÖÔÊÐíÆ·¼¶Ñ¹¼õºóÐÐҵƽÎȹý¶É£»£»£»£»£»£»£»£»¶þÊÇ×öºÃϵͳÊÖÒÕÖ§³Ö£¬£¬£¬£¬£¬£¬£¬£¬Íƶ¯¹ú¼ÒÄÜÔ´¾Ö×ÊÖʺÍÐÅÓÃÐÅϢϵͳ¹¦Ð§Éý¼¶ÍêÉÆ£¬£¬£¬£¬£¬£¬£¬£¬È·±£²½·¥ÊµÑéºóÖ§³ÖӪҵ˳Ë쿪չ£»£»£»£»£»£»£»£»ÈýÊǼӴóÐû´«ÅàѵÁ¦¶È£¬£¬£¬£¬£¬£¬£¬£¬ÈÃÏà¹ØµçÁ¦Æóҵ׼ȷÏàʶÔÊÐíÆ·¼¶¡¢Ìõ¼þµÈ·½ÃæµÄµ÷½âÇéÐΣ¬£¬£¬£¬£¬£¬£¬£¬³ä·ÖÊÍ·ÅË¢ÐÂÓ¯Àû£¬£¬£¬£¬£¬£¬£¬£¬´Ù¾ÙÐÐÒµ¸ßÖÊÁ¿Éú³¤¡£¡£¡£¡£¡£
È«ÎÄÈçÏ£º











ȪԴ£º¹ú¼Ò·¢¸ÄÎ¯ÍøÕ¾
²½·¥Ö¸³ö£º½«³Ð×°£¨ÐÞ¡¢ÊÔ£©µçÁ¦ÉèÊ©ÔÊÐíÓÉÎ弶ѹ¼õΪÈý¼¶£¬£¬£¬£¬£¬£¬£¬£¬
Ò»¼¶Îȹ̣¬£¬£¬£¬£¬£¬£¬£¬
Ô¶þ¡¢Èý¼¶ºÏ²¢Îª¶þ¼¶£¬£¬£¬£¬£¬£¬£¬£¬
ÔËÄ¡¢Îå¼¶ºÏ²¢ÎªÈý¼¶£¬£¬£¬£¬£¬£¬£¬£¬¶ÔÓ¦µ÷½âÔÊÐí¹æÄ££¬£¬£¬£¬£¬£¬£¬£¬ÓÅ»¯¸÷¼¶±ðÖ°Ô±ÊýÄ¿¼°Òµ¼¨±ê×¼£¬£¬£¬£¬£¬£¬£¬£¬Í¬Ê±¹æ·¶Ö°Ô±ÈÎÖ°Ìõ¼þ£¬£¬£¬£¬£¬£¬£¬£¬Ã÷È·Éç±£½ÉÄÉÒªÇ󡣡£¡£¡£¡£
È¡µÃÒ»¼¶ÔÊÐíÖ¤µÄ£¬£¬£¬£¬£¬£¬£¬£¬¿ÉÒÔ´ÓÊÂËùÓеçѹƷ¼¶µçÁ¦ÉèÊ©µÄ×°ÖᢠάÐÞ»òÕßÊÔÑéÔ˶¯¡£¡£¡£¡£¡£
È¡µÃ¶þ¼¶ÔÊÐíÖ¤µÄ£¬£¬£¬£¬£¬£¬£¬£¬¿ÉÒÔ´ÓÊÂ330ǧ·üÒÔϵçѹƷ¼¶µçÁ¦ÉèÊ© µÄ×°Öá¢Î¬ÐÞ»òÕßÊÔÑéÔ˶¯¡£¡£¡£¡£¡£
È¡µÃÈý¼¶ÔÊÐíÖ¤µÄ£¬£¬£¬£¬£¬£¬£¬£¬¿ÉÒÔ´ÓÊÂ35ǧ·üÒÔϵçѹƷ¼¶µçÁ¦ÉèÊ© µÄ×°Öá¢Î¬ÐÞ»òÕßÊÔÑéÔ˶¯
Èκε¥Î»Î´È¡µÃÔÊÐíÖ¤£¬£¬£¬£¬£¬£¬£¬£¬²»µÃ´ÓʳÐ×°¡¢³ÐÐÞ¡¢³ÐÊÔµçÁ¦ÉèÊ©Ô˶¯

Ϊ¹á³¹Âäʵµ³µÄ¶þÊ®½ìÈýÖÐÈ«»á¾«Éñ£¬£¬£¬£¬£¬£¬£¬£¬Ò»Ö±ÓÅ»¯µçÁ¦ÓªÉÌÇéÐΣ¬£¬£¬£¬£¬£¬£¬£¬¿ËÈÕ£¬£¬£¬£¬£¬£¬£¬£¬¹ú¼ÒÉú³¤Ë¢ÐÂί¹«²¼ÁËÐÂÐÞ¶©µÄ¡¶³Ð×°£¨ÐÞ¡¢ÊÔ£©µçÁ¦ÉèÊ©ÔÊÐíÖ¤ÖÎÀí²½·¥¡·£¨¹ú¼ÒÉú³¤Ë¢ÐÂί2025ÄêµÚ30ÏÂÁ£¬£¬£¬£¬£¬£¬£¬ÒÔϼò³Æ¡¶²½·¥¡·£©£¬£¬£¬£¬£¬£¬£¬£¬×Ô2025Äê7ÔÂ1ÈÕÆðÊ©ÐУ¬£¬£¬£¬£¬£¬£¬£¬Ô¡¶³Ð×°£¨ÐÞ¡¢ÊÔ£©µçÁ¦ÉèÊ©ÔÊÐíÖ¤ÖÎÀí²½·¥¡·£¨¹ú¼ÒÉú³¤Ë¢ÐÂί2020ÄêµÚ36ÏÂÁͬʱ·ÏÖ¹¡£¡£¡£¡£¡£Îª±ãÓÚ¸÷Óйط½Ãæ×¼È·Ã÷È·ºÍÕÆÎÕÕþ²ßÄÚÈÝ£¬£¬£¬£¬£¬£¬£¬£¬¹ú¼ÒÄÜÔ´¾ÖÓйØÈÏÕæÍ¬Ö¾½ÓÊܲɷ㬣¬£¬£¬£¬£¬£¬£¬»Ø¸²Á˼ÇÕßÌáÎÊ¡£¡£¡£¡£¡£
Ò»¡¢Ìֽ̡¶²½·¥¡·ÐÞ¶©µÄÅä¾°ÊÇʲô£¿£¿£¿£¿£¿£¿£¿
Ô¡¶²½·¥¡·ÓÚ2020ÄêÐû²¼£¬£¬£¬£¬£¬£¬£¬£¬ÔÚ°ü¹ÜµçÍø½¨ÉèÇå¾²¼°¹¤³ÌÖÊÁ¿¡¢Î¬»¤µçÁ¦½¨ÉèÊг¡ÖÈÐòµÈ·½ÃæÊ©Õ¹ÁËÖ÷Òª×÷Óᣡ£¡£¡£¡£½üÄêÀ´£¬£¬£¬£¬£¬£¬£¬£¬Ëæ×ÅÏà¹ØÖ´ÂÉÀýÔòÒ»Ö±ÍêÉÆ£¬£¬£¬£¬£¬£¬£¬£¬ÐÂÐ͵çÁ¦ÏµÍ³½¨ÉèÉîÈëÍÆ½ø£¬£¬£¬£¬£¬£¬£¬£¬µçÁ¦½¨É蹤³ÌÊ©¹¤Êг¡ÅÉú³¤£¬£¬£¬£¬£¬£¬£¬£¬¶ÔÔÊÐíÖÎÀíÊÂÇéÓÐÁËеÄÒªÇ󣬣¬£¬£¬£¬£¬£¬£¬Ø½Ðë¶Ô¡¶²½·¥¡·¾ÙÐÐÐÞ¶©£¬£¬£¬£¬£¬£¬£¬£¬¿ÆÑ§µ÷½âÊг¡×¼ÈëÖÆ¶È¡£¡£¡£¡£¡£
Ò»Êǹ᳹ÂäʵÓÅ»¯ÓªÉÌÇéÐΰ²ÅÅÒªÇ󡣡£¡£¡£¡£µ³µÄ¶þÊ®½ìÈýÖÐÈ«»áÃ÷È·Ìá³öÍêÉÆÊг¡×¼ÈëÖÆ¶ÈÒÔ¼°ÉîÈëÆÆ³ýÊг¡×¼Èë±ÚÀݵȶàÏîÒªÇ󣬣¬£¬£¬£¬£¬£¬£¬2024Äê8Ô£¬£¬£¬£¬£¬£¬£¬£¬Öа졢¹ú°ìÓ¡·¢¡¶¹ØÓÚÍêÉÆÊг¡×¼ÈëÖÆ¶ÈµÄÒâ¼û¡·£¬£¬£¬£¬£¬£¬£¬£¬¶ÔÍêÉÆÔÊÐíÖÎÀí¡¢ÓÅ»¯ÔÊÐíЧÀÍÌá³öÁ˸ü¸ßÒªÇ󡣡£¡£¡£¡£Í¨¹ýÖÆ¶ÈÐÞ¶©½øÒ»²½Ñ¹¼õÔÊÐíÆ·¼¶£¬£¬£¬£¬£¬£¬£¬£¬ÓÅ»¯ÔÊÐíÌõ¼þ£¬£¬£¬£¬£¬£¬£¬£¬½µµÍÆóÒµÉêÇë×ÊÖʵÄÖÆ¶ÈÐÔ±¾Ç®£¬£¬£¬£¬£¬£¬£¬£¬¸üºÃÒý·¢Êг¡»îÁ¦£¬£¬£¬£¬£¬£¬£¬£¬Ôö½ø¶àÖÖËùÓÐÖÆ¾¼Ã¿µ½¡Éú³¤¡£¡£¡£¡£¡£
¶þÊǽøÒ»²½ÂäʵÒÀ·¨ÐÐÕþÒªÇ󡣡£¡£¡£¡£×îÐÂÐÞ¶©¹«²¼µÄ¡¶ÖлªÈËÃñ¹²ºÍ¹úÐÐÕþ´¦·Ö·¨¡·ÒÔ¼°¡¶¹úÎñÔº¹ØÓÚ½øÒ»²½¹á³¹ÊµÑé¡´ÖлªÈËÃñ¹²ºÍ¹úÐÐÕþ´¦·Ö·¨¡µµÄ֪ͨ¡·µÈÖ´ÂÉÀýÔò£¬£¬£¬£¬£¬£¬£¬£¬¶ÔÓйØÎ¥·¨ÐÐΪ¡¢´¦·Ö²½·¥¾ÙÐÐÁ˽ϴóµ÷½â¡£¡£¡£¡£¡£Îª×öºÃÖÆ¶ÈÏνӣ¬£¬£¬£¬£¬£¬£¬£¬³ä·ÖÑéÕ¹ÔÊÐíî¿Ïµ¹¦Ð§£¬£¬£¬£¬£¬£¬£¬£¬ÐèÒÀ·¨¶ÔÓйØÎ¥·¨ÐÐΪµÄ´¦·Ö²½·¥¡¢·£¿£¿£¿£¿£¿£¿£¿î¶î¶ÈµÈ×÷ÏìÓ¦µ÷½â£¬£¬£¬£¬£¬£¬£¬£¬ÇÐʵ×öµ½¼È“·ÅµÃ»î”ÓÖ“¹ÜµÃס”£¬£¬£¬£¬£¬£¬£¬£¬ÓÐÁ¦ÓªÔìÖÒÊµÊØÐÅ¡¢¹«Õý¹«ÕýµÄÊг¡×¼ÈëÇéÐΡ£¡£¡£¡£¡£
ÈýÊÇ˳ӦÐÂÐÎÊÆÏÂÖÆ¶È½¨ÉèÒªÇ󡣡£¡£¡£¡£Æ¾Ö¤“¸ßЧ°ì³ÉÒ»¼þÊ”°²ÅÅÒªÇ󣬣¬£¬£¬£¬£¬£¬£¬¾Û½¹ÆóҵȺÖÚÌåÌùµÄÈÈÃÅÄѵãÎÊÌ⣬£¬£¬£¬£¬£¬£¬£¬ÐèÍŽáÔÊÐíÊÂÇéÏÖʵ½øÒ»²½ÍêÉÆÖÆ¶È£¬£¬£¬£¬£¬£¬£¬£¬ÌáÉýÔÊÐíЧÀÍˮƽ£¬£¬£¬£¬£¬£¬£¬£¬ÔöÇ¿ÆóҵȺÖÚ“ÁÁÖ¤¡¢ÓÃÖ¤¡¢ÑéÖ¤”µÄÖª×ã¶ÈºÍ»ñµÃ¸Ð¡£¡£¡£¡£¡£
¶þ¡¢¡¶²½·¥¡·ÐÞ¶©µÄÖ÷ÒªÄÚÈÝÓÐÄÄЩ£¿£¿£¿£¿£¿£¿£¿
±¾´ÎÐÞ¶©Æ¾Ö¤ÒÀ·¨ÒÀ¹æ¡¢ÖصãÍ»³ö¡¢ÓÐÐòʵÑéµÄÔÔò£¬£¬£¬£¬£¬£¬£¬£¬ÐÞ¸ÄÌõ¿î26Ìõ¡¢É¾³ý1Ìõ£¬£¬£¬£¬£¬£¬£¬£¬Öصã¶ÔÔÊÐíÆ·¼¶¡¢ÉêÇëÌõ¼þ¡¢¼àÊÓ¼ì²é¼°Ö´·¨ÔðÈεÈÄÚÈݾÙÐÐÁËÍêÉÆ¡£¡£¡£¡£¡£
Ò»ÊÇÍêÉÆÁ¢·¨ÒÀ¾Ý£¬£¬£¬£¬£¬£¬£¬£¬Ï¸»¯ÔÊÐí¹æÄ£¡£¡£¡£¡£¡£×ÜÔòÖÐÔöÌí¡¶ÖлªÈËÃñ¹²ºÍ¹úÄÜÔ´·¨¡·×÷ΪÁ¢·¨ÒÀ¾Ý£¬£¬£¬£¬£¬£¬£¬£¬¶Ô³Ð×°¡¢³ÐÐÞ¡¢³ÐÊÔµçÁ¦ÉèÊ©µÄ½ç˵¾ÙÐÐϸ»¯£¬£¬£¬£¬£¬£¬£¬£¬½øÒ»²½Ã÷È·³ÐÀ¿·¢µçÏîÄ¿Éýѹվ¡¢ÍâËÍÏß·µÈÉæÍø¹¤³ÌÐèҪȡµÃÔÊÐíÖ¤¡£¡£¡£¡£¡£
¶þÊÇѹ¼õÔÊÐíÆ·¼¶£¬£¬£¬£¬£¬£¬£¬£¬µ÷½âÔÊÐíÌõ¼þ¡£¡£¡£¡£¡£½«³Ð×°£¨ÐÞ¡¢ÊÔ£©µçÁ¦ÉèÊ©ÔÊÐíÓÉÎ弶ѹ¼õΪÈý¼¶£¬£¬£¬£¬£¬£¬£¬£¬Ò»¼¶Îȹ̣¬£¬£¬£¬£¬£¬£¬£¬Ô¶þ¡¢Èý¼¶ºÏ²¢Îª¶þ¼¶£¬£¬£¬£¬£¬£¬£¬£¬ÔËÄ¡¢Îå¼¶ºÏ²¢ÎªÈý¼¶£¬£¬£¬£¬£¬£¬£¬£¬¶ÔÓ¦µ÷½âÔÊÐí¹æÄ££¬£¬£¬£¬£¬£¬£¬£¬ÓÅ»¯¸÷¼¶±ðÖ°Ô±ÊýÄ¿¼°Òµ¼¨±ê×¼£¬£¬£¬£¬£¬£¬£¬£¬Í¬Ê±¹æ·¶Ö°Ô±ÈÎÖ°Ìõ¼þ£¬£¬£¬£¬£¬£¬£¬£¬Ã÷È·Éç±£½ÉÄÉÒªÇ󡣡£¡£¡£¡£
ÈýÊÇÍêÉÆÔÊÐíÉóÅú£¬£¬£¬£¬£¬£¬£¬£¬ÓÅ»¯ÔÊÐíЧÀÍ¡£¡£¡£¡£¡£ÍŽá×ÊÖÊÔÊÐí“Ò»ÍøÍ¨°ì”¡¢ÍÆÐеç×ÓÖ¤ÕÕµÈÊÂÇéÏÖʵ£¬£¬£¬£¬£¬£¬£¬£¬µ÷½âÉêÁìÔÊÐíÖ½ÖÊÖ¤ÕÕÄÚÈÝ£¬£¬£¬£¬£¬£¬£¬£¬Ï¸»¯ÔÊÐíÑÓÐøÒµ¼¨ÖÊÁÏ£¬£¬£¬£¬£¬£¬£¬£¬ÍêÉÆÔÊÐí×¢ÏúÇéÐΣ¬£¬£¬£¬£¬£¬£¬£¬Ò»Á¬ÔöÇ¿ÔÊÐíÖÎÀí±ê×¼»¯¡¢¹æ·¶»¯¡¢±ãµ±»¯¡£¡£¡£¡£¡£
ËÄÊÇÔöÇ¿¼àÊÓ¼ì²é£¬£¬£¬£¬£¬£¬£¬£¬ÍêÉÆÖ´·¨ÔðÈΡ£¡£¡£¡£¡£Æ¾Ö¤ÉÏλ·¨¼°Ïà¹Ø»®¶¨£¬£¬£¬£¬£¬£¬£¬£¬ÔöÇ¿ÔÊÐíÊÂǰÊÂÖÐʺóÈ«Á´Ìõî¿Ïµ£¬£¬£¬£¬£¬£¬£¬£¬µ÷½âÒÔÓÕÆÊÖ¶ÎÈ¡µÃÔÊÐí¡¢±¬·¢Éú²úÇ徲ʹʡ¢²»ÅäºÏ¼àÊÓ¼ì²éµÈÎ¥·¨Î¥¹æÐÐΪµÄî¿Ïµ²½·¥£¬£¬£¬£¬£¬£¬£¬£¬ÒÀ·¨µ÷½â´¦·Ö½ð¶î£¬£¬£¬£¬£¬£¬£¬£¬ÔöÌíÐÅÓüͼÏà¹Ø»®¶¨¡£¡£¡£¡£¡£
Èý¡¢ÔÚÍÆ¶¯¡¶²½·¥¡·¹á³¹Âäʵ·½ÃæÓÐÄÄЩ˼Á¿ºÍ°²ÅÅ£¿£¿£¿£¿£¿£¿£¿
ÏÂÒ»²½£¬£¬£¬£¬£¬£¬£¬£¬¹ú¼ÒÉú³¤Ë¢ÐÂί¡¢¹ú¼ÒÄÜÔ´¾Ö½«ÔöÇ¿×éÖ¯Ðе÷Ðû¹á½â¶Á£¬£¬£¬£¬£¬£¬£¬£¬È·±£¡¶²½·¥¡·Â䵨Âäʵ¡£¡£¡£¡£¡£Ò»ÊÇ×éÖ¯×öºÃÔÊÐíÖ¤»»ÁìÏà¹ØÊÂÇ飬£¬£¬£¬£¬£¬£¬£¬ÇÐʵ°ü¹Ü³ÖÖ¤ÆóÒµÕýµ±È¨Ò棬£¬£¬£¬£¬£¬£¬£¬ÊµÏÖÔÊÐíÆ·¼¶Ñ¹¼õºóÐÐҵƽÎȹý¶É£»£»£»£»£»£»£»£»¶þÊÇ×öºÃϵͳÊÖÒÕÖ§³Ö£¬£¬£¬£¬£¬£¬£¬£¬Íƶ¯¹ú¼ÒÄÜÔ´¾Ö×ÊÖʺÍÐÅÓÃÐÅϢϵͳ¹¦Ð§Éý¼¶ÍêÉÆ£¬£¬£¬£¬£¬£¬£¬£¬È·±£²½·¥ÊµÑéºóÖ§³ÖӪҵ˳Ë쿪չ£»£»£»£»£»£»£»£»ÈýÊǼӴóÐû´«ÅàѵÁ¦¶È£¬£¬£¬£¬£¬£¬£¬£¬ÈÃÏà¹ØµçÁ¦Æóҵ׼ȷÏàʶÔÊÐíÆ·¼¶¡¢Ìõ¼þµÈ·½ÃæµÄµ÷½âÇéÐΣ¬£¬£¬£¬£¬£¬£¬£¬³ä·ÖÊÍ·ÅË¢ÐÂÓ¯Àû£¬£¬£¬£¬£¬£¬£¬£¬´Ù¾ÙÐÐÒµ¸ßÖÊÁ¿Éú³¤¡£¡£¡£¡£¡£
È«ÎÄÈçÏ£º
ÖлªÈËÃñ¹²ºÍ¹ú¹ú¼ÒÉú³¤ºÍË¢ÐÂίԱ»áÁî
µÚ30ºÅ
¡¶³Ð×°£¨ÐÞ¡¢ÊÔ£©µçÁ¦ÉèÊ©ÔÊÐíÖ¤ÖÎÀí²½·¥¡·ÒѾ2025Äê4ÔÂ10ÈÕµÚ20´ÎίÎñ¾Û»áÉóÒéͨ¹ý£¬£¬£¬£¬£¬£¬£¬£¬ÏÖÓèÐû²¼£¬£¬£¬£¬£¬£¬£¬£¬×Ô2025Äê7ÔÂ1ÈÕÆðÊ©ÐС£¡£¡£¡£¡£
Ö÷ÈΣºÖ£Õ¤½à
2025Äê4ÔÂ11ÈÕ
2025Äê4ÔÂ11ÈÕ














