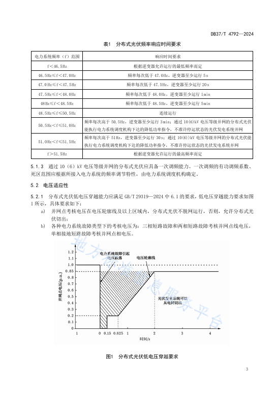
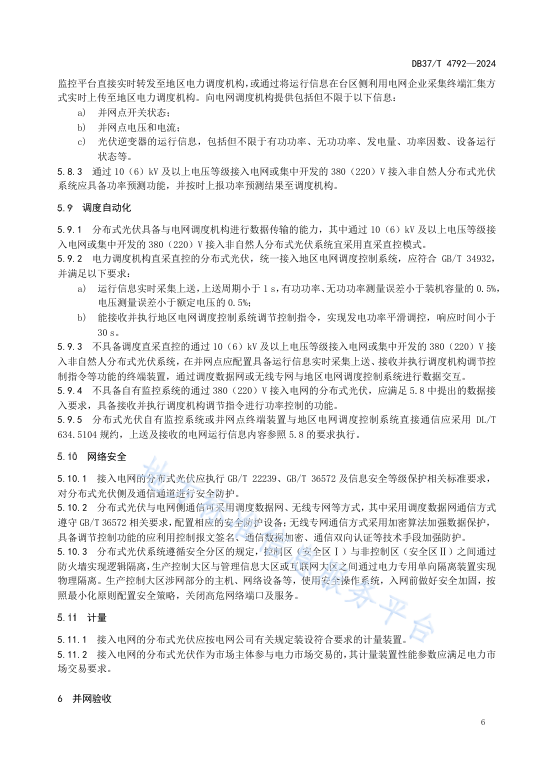
ÁªÏµÖйú¡¤½ðɳ³Çjs93Ïß·¼ì²âÖÐÐÄ(¹É·Ý)ÓÐÏÞ¹«Ë¾-¹Ù·½ÍøÕ¾

ÊÖ»ú£ºÍô˾Àí15802760502
ÓÊÏ䣺hezi027@qq.com
QQ£º3212587206
µØµã£ºÎ人Êй¤¾ßºþÇø´´¹È·20ºÅ¿Æ´´ÖÐÐÄ22¶°
Ïà¹ØÎÄÕÂ
- 1¸É»õ·ÖÏíØ¾Ö·ÅÆÁÕÏÊұȵç´ÅÆÁÕÏÊÒÒªÇó¸ü¸ß
- 2¸É»õ·ÖÏíØÎ人Öйú¡¤½ðɳ³Çjs93Ïß·¼ì²âÖÐÐÄ(¹É·Ý)ÓÐÏÞ¹«Ë¾-¹Ù·½ÍøÕ¾²úÆ·ÓÅÊÆ
- 3¸É»õ·ÖÏíØÎ人Öйú¡¤½ðɳ³Çjs93Ïß·¼ì²âÖÐÐÄ(¹É·Ý)ÓÐÏÞ¹«Ë¾-¹Ù·½ÍøÕ¾Çå¾²¹¤Óþ߲úÆ·ÓÅÊÆ
- 4¸É»õ·ÖÏíØÎ人Öйú¡¤½ðɳ³Çjs93Ïß·¼ì²âÖÐÐÄ(¹É·Ý)ÓÐÏÞ¹«Ë¾-¹Ù·½ÍøÕ¾¾Ö·ÅÒDzî±ð¼°ÓÅÊÆ
- 5¸É»õ·ÖÏíØÎ人Öйú¡¤½ðɳ³Çjs93Ïß·¼ì²âÖÐÐÄ(¹É·Ý)ÓÐÏÞ¹«Ë¾-¹Ù·½ÍøÕ¾ÎÞ¾Ö·ÅÄÍѹ²âÊÔϵͳÓÅÊÆ
- 6¸É»õ·ÖÏíØÎ人Öйú¡¤½ðɳ³Çjs93Ïß·¼ì²âÖÐÐÄ(¹É·Ý)ÓÐÏÞ¹«Ë¾-¹Ù·½ÍøÕ¾À׵繥»÷²âÊÔϵͳÓÅÊÆ
- 7HZHL-400A-I ÈýÏàÖÇÄÜ»ØÂ·µç×è²âÊÔÒDZܿÓÖ¸ÄÏ
- 8¸É»õ·ÖÏíØÖйú¡¤½ðɳ³Çjs93Ïß·¼ì²âÖÐÐÄ(¹É·Ý)ÓÐÏÞ¹«Ë¾-¹Ù·½ÍøÕ¾´óµçÁ÷ÎÂÉýϵͳÓÅÊÆ
- 9HZJB-MS È«×Ô¶¯SF6Ãܶȼ̵çÆ÷УÑéÒDZܿÓÖ¸ÄÏ
- 10¸É»õ·ÖÏíØ¼Ìµç±£»£»£»£»£»£»£»£»¤·´Ê¹ʲ½·¥Åàѵ
ÐÐÒµ×ÊѶ | ÖØ°õ£¡É½¶«Ðû²¼Ê׸öÂþÑÜʽ¹â·ü²¢ÍøÒªÇó£º1ÔÂ30ÈÕÆðʵÑé
Ðû²¼Ê±¼ä£º2025-01-25 10:46:18ÈËÆø£º
ÈÕǰ£¬£¬£¬£¬£¬ÓɹúÍøÉ½¶«µç¿ÆÔºÇ£Í·ÌåÀýµÄɽ¶«Ê¡µØ·½±ê×¼¡¶ÂþÑÜʽ¹â·ü²¢ÍøÒªÇó¡·£¬£¬£¬£¬£¬ÒÑÓÚÈÕǰ»ñÅúÐû²¼£¬£¬£¬£¬£¬½«ÓÚ½ñÄê1ÔÂ30ÈÕÆðʵÑé¡£¡£¡£¡£¡£¸Ã±ê×¼Ò²ÊÇɽ¶«Ê¡Ê׸ö¹æ·¶ÂþÑÜʽ¹â·üÉæÍøÊÖÒÕÒªÇóµÄµØ·½±ê×¼¡£¡£¡£¡£¡£
±ê×¼¶ÔÂþÑÜʽ¹â·üµÄµçÍøË³Ó¦ÐÔ¡¢µçÄÜÖÊÁ¿¡¢¹¦ÂÊ¿ØÖÆ¡¢ÔËÐмà²â¡¢±£»£»£»£»£»£»£»£»¤¡¢Í¨Ñ¶¡¢Êý¾Ý½ÓÈë¡¢ÍøÂçÇå¾²¡¢µ÷Àí×Ô¶¯»¯µÈ·½ÃæµÄÊÖÒÕÒªÇó¾ÙÐÐÁËÏêϸ»®¶¨£¬£¬£¬£¬£¬ÓÐÖúÓÚÍÆ¶¯½¨É轡ȫÂþÑÜʽ¹â·üÔËÐÐÖÎÀí»®¶¨£¬£¬£¬£¬£¬Ê¹ÂþÑÜʽ¹â·üÈëÍøÖÎÀí“ÓÐÕ¿ÉÑ”£¬£¬£¬£¬£¬ÊµÏÖÓѺýÓÈë¡£¡£¡£¡£¡£
ÔÎÄÈçÏ£º









±ê×¼¶ÔÂþÑÜʽ¹â·üµÄµçÍøË³Ó¦ÐÔ¡¢µçÄÜÖÊÁ¿¡¢¹¦ÂÊ¿ØÖÆ¡¢ÔËÐмà²â¡¢±£»£»£»£»£»£»£»£»¤¡¢Í¨Ñ¶¡¢Êý¾Ý½ÓÈë¡¢ÍøÂçÇå¾²¡¢µ÷Àí×Ô¶¯»¯µÈ·½ÃæµÄÊÖÒÕÒªÇó¾ÙÐÐÁËÏêϸ»®¶¨£¬£¬£¬£¬£¬ÓÐÖúÓÚÍÆ¶¯½¨É轡ȫÂþÑÜʽ¹â·üÔËÐÐÖÎÀí»®¶¨£¬£¬£¬£¬£¬Ê¹ÂþÑÜʽ¹â·üÈëÍøÖÎÀí“ÓÐÕ¿ÉÑ”£¬£¬£¬£¬£¬ÊµÏÖÓѺýÓÈë¡£¡£¡£¡£¡£
ÔÎÄÈçÏ£º











