ÁªÏµÖйú¡¤½ðɳ³Çjs93Ïß·¼ì²âÖÐÐÄ(¹É·Ý)ÓÐÏÞ¹«Ë¾-¹Ù·½ÍøÕ¾

ÊÖ»ú£ºÍô˾Àí15802760502
ÓÊÏ䣺hezi027@qq.com
QQ£º3212587206
µØµã£ºÎ人Êй¤¾ßºþÇø´´¹È·20ºÅ¿Æ´´ÖÐÐÄ22¶°
Ïà¹ØÎÄÕÂ
- 1¸É»õ·ÖÏíØ¾Ö·ÅÆÁÕÏÊұȵç´ÅÆÁÕÏÊÒÒªÇó¸ü¸ß
- 2¸É»õ·ÖÏíØÎ人Öйú¡¤½ðɳ³Çjs93Ïß·¼ì²âÖÐÐÄ(¹É·Ý)ÓÐÏÞ¹«Ë¾-¹Ù·½ÍøÕ¾²úÆ·ÓÅÊÆ
- 3¸É»õ·ÖÏíØÎ人Öйú¡¤½ðɳ³Çjs93Ïß·¼ì²âÖÐÐÄ(¹É·Ý)ÓÐÏÞ¹«Ë¾-¹Ù·½ÍøÕ¾Çå¾²¹¤Óþ߲úÆ·ÓÅÊÆ
- 4¸É»õ·ÖÏíØÎ人Öйú¡¤½ðɳ³Çjs93Ïß·¼ì²âÖÐÐÄ(¹É·Ý)ÓÐÏÞ¹«Ë¾-¹Ù·½ÍøÕ¾¾Ö·ÅÒDzî±ð¼°ÓÅÊÆ
- 5¸É»õ·ÖÏíØÎ人Öйú¡¤½ðɳ³Çjs93Ïß·¼ì²âÖÐÐÄ(¹É·Ý)ÓÐÏÞ¹«Ë¾-¹Ù·½ÍøÕ¾ÎÞ¾Ö·ÅÄÍѹ²âÊÔϵͳÓÅÊÆ
- 6¸É»õ·ÖÏíØÎ人Öйú¡¤½ðɳ³Çjs93Ïß·¼ì²âÖÐÐÄ(¹É·Ý)ÓÐÏÞ¹«Ë¾-¹Ù·½ÍøÕ¾À׵繥»÷²âÊÔϵͳÓÅÊÆ
- 7HZHL-400A-I ÈýÏàÖÇÄÜ»ØÂ·µç×è²âÊÔÒDZܿÓÖ¸ÄÏ
- 8¸É»õ·ÖÏíØÖйú¡¤½ðɳ³Çjs93Ïß·¼ì²âÖÐÐÄ(¹É·Ý)ÓÐÏÞ¹«Ë¾-¹Ù·½ÍøÕ¾´óµçÁ÷ÎÂÉýϵͳÓÅÊÆ
- 9HZJB-MS È«×Ô¶¯SF6Ãܶȼ̵çÆ÷УÑéÒDZܿÓÖ¸ÄÏ
- 10¸É»õ·ÖÏíØ¼Ìµç±£»£»£»£»£»£»£»£»¤·´Ê¹ʲ½·¥Åàѵ
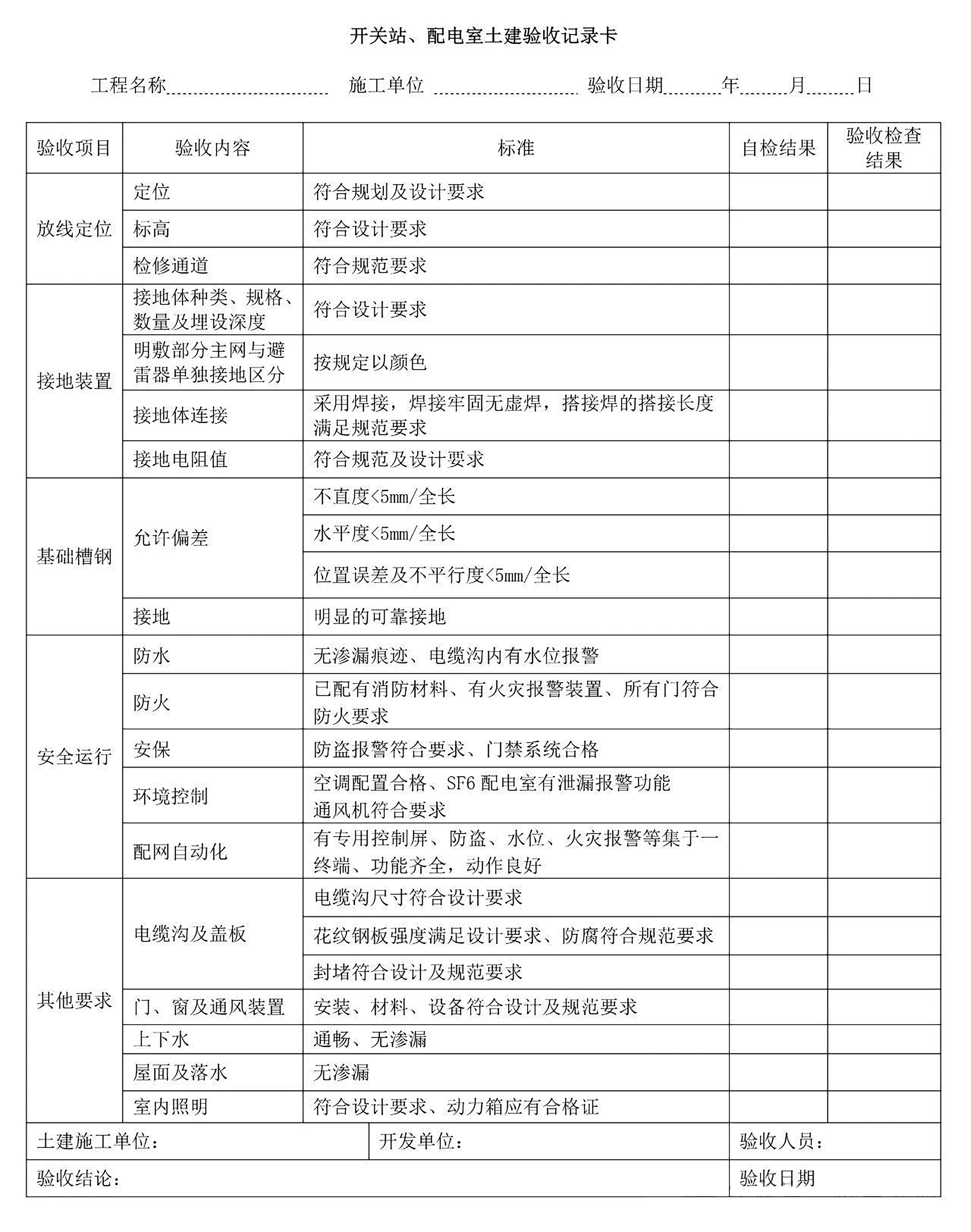
¸É»õ¿ÎÌà | Æéá«Ñ¹Åäµç·¿×°ÖÃÑéÊÕÒªÇó
Ðû²¼Ê±¼ä£º2025-01-24 13:42:08ÈËÆø£º
¿ª¹ØÕ¾¡¢ÅäµçÊÒÊÇÐÞ½¨¹¤³ÌÖбز»¿ÉÉٵĹ©µçÉèÊ©£¬£¬£¬£¬£¬£¬£¬ÓÉÓÚµçÁ¦ÏµÍ³ÉèÊ©¾ßÓнÏÇ¿µÄרҵÐÔ£¬£¬£¬£¬£¬£¬£¬µçÁ¦×°±¸µÄ×°Öûù±¾ÊÇÓɵçÁ¦¹«Ë¾ÈÏÕæ£¬£¬£¬£¬£¬£¬£¬ÍÁ½¨²¿·ÖÔò»ù±¾ÊÇÓÉ¿ª·¢µ¥Î»ÈÏÕæ£¬£¬£¬£¬£¬£¬£¬¿ÉÊÇÐèÒªÓɵçÁ¦²¿·Ö¾ÙÐÐÑéÊÕ¡£¡£¡£¡£¡£¡£¡£
ÔÚ¿ª¹ØÕ¾¡¢ÅäµçÊÒµÄÍÁ½¨ÑéÊÕÖУ¬£¬£¬£¬£¬£¬£¬¾³£·¢Ã÷ÓÉÓÚ¿ª·¢µ¥Î»¹ØÓÚÏà¹Ø±ê×¼µÄ²»ÊìϤ£¬£¬£¬£¬£¬£¬£¬µ¼ÖÂÑéÊÕÇ·ºà¹ý¶øÓ°Ï칤ÆÚ¡£¡£¡£¡£¡£¡£¡£ÎªÁ˹淶ºÍÖ¸µ¼¾ÓÅ乤³ÌÖÐÅäµçÉèÊ©Ó÷¿£¨¿ª¹ØÕ¾¡¢ÅäµçÊÒ£©ÍÁ½¨µÄ½»¸¶ÑéÊÕÊÂÇ飬£¬£¬£¬£¬£¬£¬Ã÷È·¿ª·¢µ¥Î»Ó빩µç¹«Ë¾µÄÊÂÇé½çÃæ£¬£¬£¬£¬£¬£¬£¬±¾ÎÄ×ܽáµÄÍÁ½¨ÑéÊÕ±ê×¼£¬£¬£¬£¬£¬£¬£¬¿É¹©¸÷ÈËÔÚÏîĿʵÑéÖбÈÕղο¼£¡
Ò»¡¢ÍÁ½¨ÄÚÈÝ
Ò»Ñùƽ³£À´Ëµ£¬£¬£¬£¬£¬£¬£¬¿ª¹ØÕ¾¡¢ÅäµçÊÒµÄÍÁ½¨¹¤³ÌÊÇÓÉ¿ª·¢µ¥Î»ÈÏÕæ²É¹º²¢ÊµÑ飬£¬£¬£¬£¬£¬£¬¹¤³ÌÄÚÈÝÖ÷Òª°üÀ¨£º¿ª¹ØÕ¾¡¢ÅäµçÊÒµÄÖ÷ÌåÐÞ½¨¡¢ÃÅ¡¢´°¡¢ÊÒÄÚÕÕÃ÷¡¢Í¸·çϵͳ£¨º¬±äѹÆ÷͸·ç¼°·ç¹Ü£©¡¢¿Õµ÷ϵͳ¡¢ÅÅË®¡¢Ïû·À¡¢½µÔë¡¢³ýʪ¡¢¹¤ÓþßÊÒ£¨Çå¾²¹¤¾ß¹ñ¡¢Çå¾²Óþߡ¢Ä£Äâͼ°åµÈ£©¡¢·â¶Â¡¢ÃŽû¡¢Ïû·À±¨¾¯¡¢Ë®Î»±¨¾¯×°ÖõÄÖÊÁϼ°Ê©¹¤¡£¡£¡£¡£¡£¡£¡£
ÍýÏëºìÏßÄ򵀮éá«Ñ¹µçÀ¹µµÀ¡¢Çżܡ¢ÅŹܡ¢½ÓµØÍø¼°½ÓµØ×°Öá¢SF6×ß©±¨¾¯×°ÖõÄÍÁ½¨Ê©¹¤£¨µçÁ¦µçÀ¹ܲġ¢½ÓµØ×°ÖÃÖÊÁÏ¡¢SF6×ß©±¨¾¯×°ÖÃÓɹ©µç¹«Ë¾Ìṩ£©¡£¡£¡£¡£¡£¡£¡£ÈçÕþ¸®²¿·Ö¶ÔÍÁ½¨¹¤³Ì¹æÄ£ÉÐÓе÷½â£¬£¬£¬£¬£¬£¬£¬Æ¾Ö¤×îÐÂÒªÇóʵÑé¡£¡£¡£¡£¡£¡£¡£
¶þ¡¢¹æ·¶ÒÀ¾Ý
GB50260¡¶µçÁ¦ÉèÊ©¿¹ÕðÉè¼Æ¹æ·¶¡·
GB50229¡¶»ðÁ¦·¢µç³§Óë±äµçÕ¾Éè¼Æ·À»ð¹æ·¶¡·
GB50202¡¶ÐÞ½¨µØ»ù»ù´¡¹¤³ÌÊ©¹¤ÖÊÁ¿ÑéÊչ淶¡·
DGJ32/J11¡¶ÆÜÉíÇø¹©ÅäµçÉèÊ©½¨Éè±ê×¼¡·
DB32/T1008¡¶µçÁ¦Óû§ÒµÀ©¹¤³ÌÊÖÒչ淶¡·
¸÷µØ·½µçÁ¦¹«Ë¾Ïà¹Ø±ê×¼
Èý¡¢±¨ÑéÌõ¼þ
¿ª·¢µ¥Î»Íê³ÉËù¼ç¸ºÍÁ½¨¹¤³Ì¹æÄ£µÄÄÚËùÓÐÊÂÇé¡¢Íê³ÉÍÁ½¨½»¸¶×ÊÁÏ£¨½»¸¶×ÊÁÏÖ÷Òª°üÀ¨£ºÆÜÉíÇøÍýÏëÆ½ÃæÍ¼¡¢ÍÁ½¨Í깤ͼֽ¼°ÓйزâÊÔ±¨¸æ¡¢ÍÁ½¨¼àÀí×ÊÁÏ£©£¬£¬£¬£¬£¬£¬£¬²¢½«ÓйØÍÁ½¨½»¸¶×ÊÁÏÌáǰË͹©µç¹«Ë¾¡£¡£¡£¡£¡£¡£¡£
ËÄ¡¢ÑéÊÕÔÔò
ͬÆÚÏîÄ¿µÄ¿ª¹ØÕ¾¡¢ÅäµçÊÒÓ¦×÷Ϊһ¸öÑéÊÕÅú´Î¾ÙÐÐÑéÊÕ¡£¡£¡£¡£¡£¡£¡£
ÑéÊÕÒ»Ñùƽ³£Óɹ©µç¹«Ë¾×éÖ¯£¬£¬£¬£¬£¬£¬£¬ÆÜÉíÇø¿ª·¢µ¥Î»¡¢ÍÁ½¨Ê©¹¤µ¥Î»¡¢¼àÀíµ¥Î»¡¢µçÆøÊ©¹¤µ¥Î»¼ÓÈë¡£¡£¡£¡£¡£¡£¡£
ÑéÊÕÓ¦½ÓÄÉÏÖ³¡ÕÉÁ¿¡¢½»½ÓÊÔÑé¡¢Íâ¹ÛÑéÊÕ¡¢×Լ챨¸æµÈ·½·¨¾ÙÐС£¡£¡£¡£¡£¡£¡£¹ØÓÚ×°±¸»ù´¡¡¢½ÓµØ¡¢Í¸·ç¡¢ÅÅË®¡¢ÃŽûµÈÉæ¼°ºóÐøÊ©¹¤ºÍÇå¾²ÔËÐеÄÓ¦½ÓÄÉÏÖ³¡ÕÉÁ¿¡¢½»½ÓÊÔÑéµÈÑÏ¿áÑéÊÕÒªÁì¡£¡£¡£¡£¡£¡£¡£
Îå¡¢ÑéÊÕÏîÄ¿
? Ö÷Ì岿·Ö
? ÃÅ¡¢´°
? ¹Ü¹µÔ¤Âñ
? ½ÓµØ
? ÔËÐÐÇéÐÎ
? ͸·ç
? ÊÒÄÚÕÕÃ÷
? Çå¾²ÔËÐÐÉèÊ©
Áí¸½¡¶ÑéÊռͼ±í¡·¹©²Î¿¼£º
ÔÚ¿ª¹ØÕ¾¡¢ÅäµçÊÒµÄÍÁ½¨ÑéÊÕÖУ¬£¬£¬£¬£¬£¬£¬¾³£·¢Ã÷ÓÉÓÚ¿ª·¢µ¥Î»¹ØÓÚÏà¹Ø±ê×¼µÄ²»ÊìϤ£¬£¬£¬£¬£¬£¬£¬µ¼ÖÂÑéÊÕÇ·ºà¹ý¶øÓ°Ï칤ÆÚ¡£¡£¡£¡£¡£¡£¡£ÎªÁ˹淶ºÍÖ¸µ¼¾ÓÅ乤³ÌÖÐÅäµçÉèÊ©Ó÷¿£¨¿ª¹ØÕ¾¡¢ÅäµçÊÒ£©ÍÁ½¨µÄ½»¸¶ÑéÊÕÊÂÇ飬£¬£¬£¬£¬£¬£¬Ã÷È·¿ª·¢µ¥Î»Ó빩µç¹«Ë¾µÄÊÂÇé½çÃæ£¬£¬£¬£¬£¬£¬£¬±¾ÎÄ×ܽáµÄÍÁ½¨ÑéÊÕ±ê×¼£¬£¬£¬£¬£¬£¬£¬¿É¹©¸÷ÈËÔÚÏîĿʵÑéÖбÈÕղο¼£¡
Ò»¡¢ÍÁ½¨ÄÚÈÝ
Ò»Ñùƽ³£À´Ëµ£¬£¬£¬£¬£¬£¬£¬¿ª¹ØÕ¾¡¢ÅäµçÊÒµÄÍÁ½¨¹¤³ÌÊÇÓÉ¿ª·¢µ¥Î»ÈÏÕæ²É¹º²¢ÊµÑ飬£¬£¬£¬£¬£¬£¬¹¤³ÌÄÚÈÝÖ÷Òª°üÀ¨£º¿ª¹ØÕ¾¡¢ÅäµçÊÒµÄÖ÷ÌåÐÞ½¨¡¢ÃÅ¡¢´°¡¢ÊÒÄÚÕÕÃ÷¡¢Í¸·çϵͳ£¨º¬±äѹÆ÷͸·ç¼°·ç¹Ü£©¡¢¿Õµ÷ϵͳ¡¢ÅÅË®¡¢Ïû·À¡¢½µÔë¡¢³ýʪ¡¢¹¤ÓþßÊÒ£¨Çå¾²¹¤¾ß¹ñ¡¢Çå¾²Óþߡ¢Ä£Äâͼ°åµÈ£©¡¢·â¶Â¡¢ÃŽû¡¢Ïû·À±¨¾¯¡¢Ë®Î»±¨¾¯×°ÖõÄÖÊÁϼ°Ê©¹¤¡£¡£¡£¡£¡£¡£¡£
ÍýÏëºìÏßÄ򵀮éá«Ñ¹µçÀ¹µµÀ¡¢Çżܡ¢ÅŹܡ¢½ÓµØÍø¼°½ÓµØ×°Öá¢SF6×ß©±¨¾¯×°ÖõÄÍÁ½¨Ê©¹¤£¨µçÁ¦µçÀ¹ܲġ¢½ÓµØ×°ÖÃÖÊÁÏ¡¢SF6×ß©±¨¾¯×°ÖÃÓɹ©µç¹«Ë¾Ìṩ£©¡£¡£¡£¡£¡£¡£¡£ÈçÕþ¸®²¿·Ö¶ÔÍÁ½¨¹¤³Ì¹æÄ£ÉÐÓе÷½â£¬£¬£¬£¬£¬£¬£¬Æ¾Ö¤×îÐÂÒªÇóʵÑé¡£¡£¡£¡£¡£¡£¡£
¶þ¡¢¹æ·¶ÒÀ¾Ý
GB50260¡¶µçÁ¦ÉèÊ©¿¹ÕðÉè¼Æ¹æ·¶¡·
GB50229¡¶»ðÁ¦·¢µç³§Óë±äµçÕ¾Éè¼Æ·À»ð¹æ·¶¡·
GB50202¡¶ÐÞ½¨µØ»ù»ù´¡¹¤³ÌÊ©¹¤ÖÊÁ¿ÑéÊչ淶¡·
DGJ32/J11¡¶ÆÜÉíÇø¹©ÅäµçÉèÊ©½¨Éè±ê×¼¡·
DB32/T1008¡¶µçÁ¦Óû§ÒµÀ©¹¤³ÌÊÖÒչ淶¡·
¸÷µØ·½µçÁ¦¹«Ë¾Ïà¹Ø±ê×¼
Èý¡¢±¨ÑéÌõ¼þ
¿ª·¢µ¥Î»Íê³ÉËù¼ç¸ºÍÁ½¨¹¤³Ì¹æÄ£µÄÄÚËùÓÐÊÂÇé¡¢Íê³ÉÍÁ½¨½»¸¶×ÊÁÏ£¨½»¸¶×ÊÁÏÖ÷Òª°üÀ¨£ºÆÜÉíÇøÍýÏëÆ½ÃæÍ¼¡¢ÍÁ½¨Í깤ͼֽ¼°ÓйزâÊÔ±¨¸æ¡¢ÍÁ½¨¼àÀí×ÊÁÏ£©£¬£¬£¬£¬£¬£¬£¬²¢½«ÓйØÍÁ½¨½»¸¶×ÊÁÏÌáǰË͹©µç¹«Ë¾¡£¡£¡£¡£¡£¡£¡£
ËÄ¡¢ÑéÊÕÔÔò
ͬÆÚÏîÄ¿µÄ¿ª¹ØÕ¾¡¢ÅäµçÊÒÓ¦×÷Ϊһ¸öÑéÊÕÅú´Î¾ÙÐÐÑéÊÕ¡£¡£¡£¡£¡£¡£¡£
ÑéÊÕÒ»Ñùƽ³£Óɹ©µç¹«Ë¾×éÖ¯£¬£¬£¬£¬£¬£¬£¬ÆÜÉíÇø¿ª·¢µ¥Î»¡¢ÍÁ½¨Ê©¹¤µ¥Î»¡¢¼àÀíµ¥Î»¡¢µçÆøÊ©¹¤µ¥Î»¼ÓÈë¡£¡£¡£¡£¡£¡£¡£
ÑéÊÕÓ¦½ÓÄÉÏÖ³¡ÕÉÁ¿¡¢½»½ÓÊÔÑé¡¢Íâ¹ÛÑéÊÕ¡¢×Լ챨¸æµÈ·½·¨¾ÙÐС£¡£¡£¡£¡£¡£¡£¹ØÓÚ×°±¸»ù´¡¡¢½ÓµØ¡¢Í¸·ç¡¢ÅÅË®¡¢ÃŽûµÈÉæ¼°ºóÐøÊ©¹¤ºÍÇå¾²ÔËÐеÄÓ¦½ÓÄÉÏÖ³¡ÕÉÁ¿¡¢½»½ÓÊÔÑéµÈÑÏ¿áÑéÊÕÒªÁì¡£¡£¡£¡£¡£¡£¡£
Îå¡¢ÑéÊÕÏîÄ¿
? Ö÷Ì岿·Ö
1.¿ª¹ØÕ¾¡¢ÅäµçÊÒλÖÃÇÐºÏÆÜÉíÇøÍýÏë¡£¡£¡£¡£¡£¡£¡£ÐÞ½¨Ö÷Ìå·ÅÏß¶¨Î»Êý¾ÝÓÉ¿ª·¢µ¥Î»Ìṩ¡£¡£¡£¡£¡£¡£¡£
2.×ÔÁ¦ÉèÖÃÓÚµØÃæÉϵĿª¹ØÕ¾¡¢ÅäµçÊÒÎݶ¥Ó¦×ö³ÉÆÂ¶¥£¬£¬£¬£¬£¬£¬£¬·ÀË®¼¶±ðΪ2¼¶¡£¡£¡£¡£¡£¡£¡£»£»£»£»£»£»£»£»ù´¡Ó¦½ÓÄÉÕûÌå½½Öþ£¬£¬£¬£¬£¬£¬£¬ºá¿çÂ·Ãæ0.2Ã×£¬£¬£¬£¬£¬£¬£¬ÄÚÍâ×ö·ÀË®´¦Öóͷ£¡£¡£¡£¡£¡£¡£¡£
3.ÉèÖÃÓÚסÃñÂ¥ÄڵĿª¹ØÕ¾¡¢ÅäµçÊÒ£¬£¬£¬£¬£¬£¬£¬ÊÒÄÚ±ê¸ß²»µÃµÍÓڸåһ¥µÄÊÒÄÚ±ê¸ß£¬£¬£¬£¬£¬£¬£¬²¢¸ßÓÚÊÒÍâµØÆº0.35Ã×ÒÔÉÏ¡£¡£¡£¡£¡£¡£¡£Î»ÓÚµØÏ²ãʱװ±¸»ù´¡Ó¦Ì§¸ß1Ã×ÒÔÉÏ£¬£¬£¬£¬£¬£¬£¬µçÀ¹µµ×²¿Ó¦¸ßÓÚ±¾²ãµØÆ½0.2Ãס£¡£¡£¡£¡£¡£¡£
4.¿ª¹ØÕ¾¡¢ÅäµçÊÒµØÃæÆ½Õû£¬£¬£¬£¬£¬£¬£¬½ÓÄÉ·ÀɳˮÄàµØÃæ£¬£¬£¬£¬£¬£¬£¬ÒËʹÓû·ÑõÖÊÁÏÅçÍ¿£¬£¬£¬£¬£¬£¬£¬ÑÕɫΪ»ÒÉ«¡£¡£¡£¡£¡£¡£¡£
5.¿ª¹ØÕ¾¡¢ÅäµçÊÒÄÚǽǽÌå¡¢¶¥ÃæÎÞ¿ªÁÑ¡¢ÎÞÉøÂ©¡£¡£¡£¡£¡£¡£¡£Ç½Ìå¡¢¶¥ÃæÎªË®Äàɰ½¬£¬£¬£¬£¬£¬£¬£¬°×É«È齺Æá·ÛË¢Á½±é¡£¡£¡£¡£¡£¡£¡£
6.¿ª¹ØÕ¾¡¢ÅäµçÊÒ´óÃÅǰӦÁôÓв»Ð¡ÓÚ4Ã׿íµÄÄ¥Á·Í¨µÀ£¬£¬£¬£¬£¬£¬£¬¸ÃͨµÀ²»¿É×÷ΪÂÌ»¯ÒÔ¼°¾°¹ÛʹÓᣡ£¡£¡£¡£¡£¡£×°±¸ÊÕ֧ͨµÀÓ¦Öª×ã×î´óµçÆø×°±¸Ìå»ýµÄÔËÊäÒªÇ󡣡£¡£¡£¡£¡£¡£
7.¿ª¹ØÕ¾¡¢ÅäµçÊÒÕýÉÏ·½²»Ó¦ÓÐÎÀÉú¼ä¡¢Ô¡ÊÒ¡¢Ë®Ï䡢ˮ³Ø¡¢Ë®¹Ü¼°¾³£»£»£»£»£»£»£»£»ýË®µÄ³¡ºÏ£¬£¬£¬£¬£¬£¬£¬²¢ÇÒ²»µÃÓë¸ÃÀàʪÈ󳡺ÏÌùÁÚ¡£¡£¡£¡£¡£¡£¡£
8.¿ª¹ØÕ¾¡¢ÅäµçÊÒÄÚÑϽûÎ޹عܵÀͨ¹ý¡£¡£¡£¡£¡£¡£¡£
9.¿ª¹ØÕ¾¡¢ÅäµçÊÒÕûÌåÓ¦ÓëÆÜÉíÇøÇéÐÎÏàе÷¡£¡£¡£¡£¡£¡£¡£
10.¿ª¹ØÕ¾¡¢ÅäµçÊÒÉèÖÃÓÚµØÏµģ¬£¬£¬£¬£¬£¬£¬±¾ÆÜÉíÇøÓ¦ÓÐÍêÉÆÓÐÓõķÀÄÚÀÔ²½·¥£¬£¬£¬£¬£¬£¬£¬ÇÒÆÜÉíÇøÅÅË®ÓëÊÐÕþÅÅË®¹ÜÍø¾ß±¸×ÔÈ»ÅÅË®Ìõ¼þ¡£¡£¡£¡£¡£¡£¡£
11.¿ª¹ØÕ¾¡¢ÅäµçÊÒÉèÖÃÓÚµØÏµģ¬£¬£¬£¬£¬£¬£¬³ýÖª×ã±¾ÑéÊÕ±ê×¼Í⣬£¬£¬£¬£¬£¬£¬±ØÐèÓй©µç¹«Ë¾ÈÏ¿ÉÅäµçÉèÊ©ÖÃÓÚµØÏµÄÓÐÓÃÊÖÐø¡£¡£¡£¡£¡£¡£¡£
2.×ÔÁ¦ÉèÖÃÓÚµØÃæÉϵĿª¹ØÕ¾¡¢ÅäµçÊÒÎݶ¥Ó¦×ö³ÉÆÂ¶¥£¬£¬£¬£¬£¬£¬£¬·ÀË®¼¶±ðΪ2¼¶¡£¡£¡£¡£¡£¡£¡£»£»£»£»£»£»£»£»ù´¡Ó¦½ÓÄÉÕûÌå½½Öþ£¬£¬£¬£¬£¬£¬£¬ºá¿çÂ·Ãæ0.2Ã×£¬£¬£¬£¬£¬£¬£¬ÄÚÍâ×ö·ÀË®´¦Öóͷ£¡£¡£¡£¡£¡£¡£¡£
3.ÉèÖÃÓÚסÃñÂ¥ÄڵĿª¹ØÕ¾¡¢ÅäµçÊÒ£¬£¬£¬£¬£¬£¬£¬ÊÒÄÚ±ê¸ß²»µÃµÍÓڸåһ¥µÄÊÒÄÚ±ê¸ß£¬£¬£¬£¬£¬£¬£¬²¢¸ßÓÚÊÒÍâµØÆº0.35Ã×ÒÔÉÏ¡£¡£¡£¡£¡£¡£¡£Î»ÓÚµØÏ²ãʱװ±¸»ù´¡Ó¦Ì§¸ß1Ã×ÒÔÉÏ£¬£¬£¬£¬£¬£¬£¬µçÀ¹µµ×²¿Ó¦¸ßÓÚ±¾²ãµØÆ½0.2Ãס£¡£¡£¡£¡£¡£¡£
4.¿ª¹ØÕ¾¡¢ÅäµçÊÒµØÃæÆ½Õû£¬£¬£¬£¬£¬£¬£¬½ÓÄÉ·ÀɳˮÄàµØÃæ£¬£¬£¬£¬£¬£¬£¬ÒËʹÓû·ÑõÖÊÁÏÅçÍ¿£¬£¬£¬£¬£¬£¬£¬ÑÕɫΪ»ÒÉ«¡£¡£¡£¡£¡£¡£¡£
5.¿ª¹ØÕ¾¡¢ÅäµçÊÒÄÚǽǽÌå¡¢¶¥ÃæÎÞ¿ªÁÑ¡¢ÎÞÉøÂ©¡£¡£¡£¡£¡£¡£¡£Ç½Ìå¡¢¶¥ÃæÎªË®Äàɰ½¬£¬£¬£¬£¬£¬£¬£¬°×É«È齺Æá·ÛË¢Á½±é¡£¡£¡£¡£¡£¡£¡£
6.¿ª¹ØÕ¾¡¢ÅäµçÊÒ´óÃÅǰӦÁôÓв»Ð¡ÓÚ4Ã׿íµÄÄ¥Á·Í¨µÀ£¬£¬£¬£¬£¬£¬£¬¸ÃͨµÀ²»¿É×÷ΪÂÌ»¯ÒÔ¼°¾°¹ÛʹÓᣡ£¡£¡£¡£¡£¡£×°±¸ÊÕ֧ͨµÀÓ¦Öª×ã×î´óµçÆø×°±¸Ìå»ýµÄÔËÊäÒªÇ󡣡£¡£¡£¡£¡£¡£
7.¿ª¹ØÕ¾¡¢ÅäµçÊÒÕýÉÏ·½²»Ó¦ÓÐÎÀÉú¼ä¡¢Ô¡ÊÒ¡¢Ë®Ï䡢ˮ³Ø¡¢Ë®¹Ü¼°¾³£»£»£»£»£»£»£»£»ýË®µÄ³¡ºÏ£¬£¬£¬£¬£¬£¬£¬²¢ÇÒ²»µÃÓë¸ÃÀàʪÈ󳡺ÏÌùÁÚ¡£¡£¡£¡£¡£¡£¡£
8.¿ª¹ØÕ¾¡¢ÅäµçÊÒÄÚÑϽûÎ޹عܵÀͨ¹ý¡£¡£¡£¡£¡£¡£¡£
9.¿ª¹ØÕ¾¡¢ÅäµçÊÒÕûÌåÓ¦ÓëÆÜÉíÇøÇéÐÎÏàе÷¡£¡£¡£¡£¡£¡£¡£
10.¿ª¹ØÕ¾¡¢ÅäµçÊÒÉèÖÃÓÚµØÏµģ¬£¬£¬£¬£¬£¬£¬±¾ÆÜÉíÇøÓ¦ÓÐÍêÉÆÓÐÓõķÀÄÚÀÔ²½·¥£¬£¬£¬£¬£¬£¬£¬ÇÒÆÜÉíÇøÅÅË®ÓëÊÐÕþÅÅË®¹ÜÍø¾ß±¸×ÔÈ»ÅÅË®Ìõ¼þ¡£¡£¡£¡£¡£¡£¡£
11.¿ª¹ØÕ¾¡¢ÅäµçÊÒÉèÖÃÓÚµØÏµģ¬£¬£¬£¬£¬£¬£¬³ýÖª×ã±¾ÑéÊÕ±ê×¼Í⣬£¬£¬£¬£¬£¬£¬±ØÐèÓй©µç¹«Ë¾ÈÏ¿ÉÅäµçÉèÊ©ÖÃÓÚµØÏµÄÓÐÓÃÊÖÐø¡£¡£¡£¡£¡£¡£¡£
? ÃÅ¡¢´°
1.¿ª¹ØÕ¾¡¢ÅäµçÊÒÓ¦Óв»ÉÙÓÚÁ½¸öµÄÊÕÖ§¿Ú£¬£¬£¬£¬£¬£¬£¬Ëù×°´óÞùÏòÍ⿪£¬£¬£¬£¬£¬£¬£¬¹©×°±¸ÊÕÖ§µÄ´óÃÅΪ˫¿ªÃÅ£¬£¬£¬£¬£¬£¬£¬¸ß²»Ð¡ÓÚ2.5Ã×£¬£¬£¬£¬£¬£¬£¬¿í²»Ð¡ÓÚ2Ãס£¡£¡£¡£¡£¡£¡£
2.¿ª¹ØÕ¾¡¢ÅäµçÊÒ´óÃÅӦΪ²»Ðâ¸ÖÍâò·À»ðÃÅ£¬£¬£¬£¬£¬£¬£¬ÅçËÜ´¦Öóͷ£²¢Ó¦Öª×ã·À»ð·ÀµÁµÄÒªÇ󡣡£¡£¡£¡£¡£¡£´óÃÅÓ¦½ÓÄÉÍ³Ò»ËøÐ¾µÄABËø£¬£¬£¬£¬£¬£¬£¬»ù½¨Ê±½öʹÓÃAÔ¿³×£¬£¬£¬£¬£¬£¬£¬ÑéÊÕͶÔËʱ£¬£¬£¬£¬£¬£¬£¬Óɹ©µç¹«Ë¾ÑéÊÕÖ°Ô±ÆôÓÃBÔ¿³×¡£¡£¡£¡£¡£¡£¡£´óÃÅÍâ²àÓ¦ÓúìÆáÅçÓГÓеçΣÏÕ”×ÖÑù¡£¡£¡£¡£¡£¡£¡£´óÃÅÓ¦Ô¤Áô¹ÒËøÎ»Öᣡ£¡£¡£¡£¡£¡£
3.¿ª¹ØÕ¾¡¢ÅäµçÊÒÄÚÏàÁÚ·¿¼äÖ®¼äÓÐÃÅʱ£¬£¬£¬£¬£¬£¬£¬´ËÃÅ¿ªÆôÆ«ÏòӦΪÓɸßѹÏòµÍѹ·¿¼ä¿ªÆô¡£¡£¡£¡£¡£¡£¡£
4.¿ª¹ØÕ¾¡¢ÅäµçÊÒ´óÃÅͨÏòÆû³µ¿âµÄ»òÖÜΧ¶ÑÓÐÒ×ȼÎïÆ·µÄӦΪ¼×¼¶·À»ðÃÅ¡£¡£¡£¡£¡£¡£¡£
5.¿ª¹ØÕ¾¡¢ÅäµçÊÒλÓÚµØÉÏʱ£¬£¬£¬£¬£¬£¬£¬Í¨ÏòÏàÁÚ·¿¼ä»ò×ßµÀµÄÃÅӦΪÒÒ¼¶·À»ðÃÅ£»£»£»£»£»£»£»£»Î»ÓÚµØÏ²ãʱӦΪ¼×¼¶·À»ðÃÅ£»£»£»£»£»£»£»£»
6.Óͽþ±äѹÆ÷ÊÒÃÅӦΪ¼×¼¶·À»ðÃÅ¡£¡£¡£¡£¡£¡£¡£
7.¿ª¹ØÕ¾¡¢ÅäµçÊÒ͸·ç¡¢²É¹â´°´°ÌåÓ¦½ÓÄÉÂÁºÏ½ðÖÊÁÏ£¬£¬£¬£¬£¬£¬£¬±Úºñ²»Ð¡ÓÚ1.4ºÁÃס£¡£¡£¡£¡£¡£¡£´°»§Ó¦Ê¹ÓÃË«²ãÖпղ£Á§£¬£¬£¬£¬£¬£¬£¬²£Á§ºñ¶È²»Ð¡ÓÚ5ºÁÃס£¡£¡£¡£¡£¡£¡£´°»§ÏÂÑØ¾àÊÒÍâµØÃæ¸ß¶È²»ÒËСÓÚ1.8Ã×£¬£¬£¬£¬£¬£¬£¬´°»§Íâ²àӦװÓв»Ðâ¸Ö¹Ü×´·ÀµÁÕ¤À¸£¬£¬£¬£¬£¬£¬£¬¹ÜÄÚÓ¦Óв»Ð¡ÓÚΦ16µÄ¸Ö½î¡£¡£¡£¡£¡£¡£¡£
8.¿ª¹ØÕ¾¡¢ÅäµçÊÒ×°ÓÐ×ÔȻ͸·ç°ÙÒ¶´°µÄ£¬£¬£¬£¬£¬£¬£¬´°ÌåӦΪ²»Ðâ¸ÖÖÊÁϲ¢×öÅçËÜ´¦Öóͷ££¬£¬£¬£¬£¬£¬£¬°ÙÒ¶´°ÁýÕÖÃæ´óÓÚ2£º1£¬£¬£¬£¬£¬£¬£¬ÒÔÈ·±£ÓêÑ©²»µÃÈëÄÚ£¬£¬£¬£¬£¬£¬£¬°ÙÒ¶´°ÄÚ²àӦװÓбÜÃâС¶¯Îï½øÈëµÄ²»Ðâ¸ÖÁâÐÎÍø£¬£¬£¬£¬£¬£¬£¬Íø¿×²»´óÓÚ5ºÁÃס£¡£¡£¡£¡£¡£¡£
9.¿ª¹ØÕ¾¡¢ÅäµçÊÒÁÙ½ÖµÄÒ»Ãæ²»ÒË¿ª´°¡£¡£¡£¡£¡£¡£¡£10. ËùÓÐÃÅ´°Ó¦½ÓÄÉ×èȼÖÊÁÏ¡£¡£¡£¡£¡£¡£¡£
2.¿ª¹ØÕ¾¡¢ÅäµçÊÒ´óÃÅӦΪ²»Ðâ¸ÖÍâò·À»ðÃÅ£¬£¬£¬£¬£¬£¬£¬ÅçËÜ´¦Öóͷ£²¢Ó¦Öª×ã·À»ð·ÀµÁµÄÒªÇ󡣡£¡£¡£¡£¡£¡£´óÃÅÓ¦½ÓÄÉÍ³Ò»ËøÐ¾µÄABËø£¬£¬£¬£¬£¬£¬£¬»ù½¨Ê±½öʹÓÃAÔ¿³×£¬£¬£¬£¬£¬£¬£¬ÑéÊÕͶÔËʱ£¬£¬£¬£¬£¬£¬£¬Óɹ©µç¹«Ë¾ÑéÊÕÖ°Ô±ÆôÓÃBÔ¿³×¡£¡£¡£¡£¡£¡£¡£´óÃÅÍâ²àÓ¦ÓúìÆáÅçÓГÓеçΣÏÕ”×ÖÑù¡£¡£¡£¡£¡£¡£¡£´óÃÅÓ¦Ô¤Áô¹ÒËøÎ»Öᣡ£¡£¡£¡£¡£¡£
3.¿ª¹ØÕ¾¡¢ÅäµçÊÒÄÚÏàÁÚ·¿¼äÖ®¼äÓÐÃÅʱ£¬£¬£¬£¬£¬£¬£¬´ËÃÅ¿ªÆôÆ«ÏòӦΪÓɸßѹÏòµÍѹ·¿¼ä¿ªÆô¡£¡£¡£¡£¡£¡£¡£
4.¿ª¹ØÕ¾¡¢ÅäµçÊÒ´óÃÅͨÏòÆû³µ¿âµÄ»òÖÜΧ¶ÑÓÐÒ×ȼÎïÆ·µÄӦΪ¼×¼¶·À»ðÃÅ¡£¡£¡£¡£¡£¡£¡£
5.¿ª¹ØÕ¾¡¢ÅäµçÊÒλÓÚµØÉÏʱ£¬£¬£¬£¬£¬£¬£¬Í¨ÏòÏàÁÚ·¿¼ä»ò×ßµÀµÄÃÅӦΪÒÒ¼¶·À»ðÃÅ£»£»£»£»£»£»£»£»Î»ÓÚµØÏ²ãʱӦΪ¼×¼¶·À»ðÃÅ£»£»£»£»£»£»£»£»
6.Óͽþ±äѹÆ÷ÊÒÃÅӦΪ¼×¼¶·À»ðÃÅ¡£¡£¡£¡£¡£¡£¡£
7.¿ª¹ØÕ¾¡¢ÅäµçÊÒ͸·ç¡¢²É¹â´°´°ÌåÓ¦½ÓÄÉÂÁºÏ½ðÖÊÁÏ£¬£¬£¬£¬£¬£¬£¬±Úºñ²»Ð¡ÓÚ1.4ºÁÃס£¡£¡£¡£¡£¡£¡£´°»§Ó¦Ê¹ÓÃË«²ãÖпղ£Á§£¬£¬£¬£¬£¬£¬£¬²£Á§ºñ¶È²»Ð¡ÓÚ5ºÁÃס£¡£¡£¡£¡£¡£¡£´°»§ÏÂÑØ¾àÊÒÍâµØÃæ¸ß¶È²»ÒËСÓÚ1.8Ã×£¬£¬£¬£¬£¬£¬£¬´°»§Íâ²àӦװÓв»Ðâ¸Ö¹Ü×´·ÀµÁÕ¤À¸£¬£¬£¬£¬£¬£¬£¬¹ÜÄÚÓ¦Óв»Ð¡ÓÚΦ16µÄ¸Ö½î¡£¡£¡£¡£¡£¡£¡£
8.¿ª¹ØÕ¾¡¢ÅäµçÊÒ×°ÓÐ×ÔȻ͸·ç°ÙÒ¶´°µÄ£¬£¬£¬£¬£¬£¬£¬´°ÌåӦΪ²»Ðâ¸ÖÖÊÁϲ¢×öÅçËÜ´¦Öóͷ££¬£¬£¬£¬£¬£¬£¬°ÙÒ¶´°ÁýÕÖÃæ´óÓÚ2£º1£¬£¬£¬£¬£¬£¬£¬ÒÔÈ·±£ÓêÑ©²»µÃÈëÄÚ£¬£¬£¬£¬£¬£¬£¬°ÙÒ¶´°ÄÚ²àӦװÓбÜÃâС¶¯Îï½øÈëµÄ²»Ðâ¸ÖÁâÐÎÍø£¬£¬£¬£¬£¬£¬£¬Íø¿×²»´óÓÚ5ºÁÃס£¡£¡£¡£¡£¡£¡£
9.¿ª¹ØÕ¾¡¢ÅäµçÊÒÁÙ½ÖµÄÒ»Ãæ²»ÒË¿ª´°¡£¡£¡£¡£¡£¡£¡£10. ËùÓÐÃÅ´°Ó¦½ÓÄÉ×èȼÖÊÁÏ¡£¡£¡£¡£¡£¡£¡£
? ¹Ü¹µÔ¤Âñ
1.µçÀ¹µÄÚËùÓеçÀÂÖ§¼Ü¡¢Ô¤Âñ¼þ¾ù°´Éè¼ÆÎ»ÖÃÂñÉè²¢ÇкÏÒªÇ󣬣¬£¬£¬£¬£¬£¬ÊýÄ¿²»µÃȱÉÙ¡£¡£¡£¡£¡£¡£¡£
2.µçÀ¹µ¸Ç°åÆëÈ«¡¢Æ½Õû£¨ÊÒÄÚʹÓò»Ð¡ÓÚ5ºÁÃ׺ñ»¨ÎƸָǰ壬£¬£¬£¬£¬£¬£¬µ¥¿é¸Ç°å³¤¶È60ÀåÃ×£¬£¬£¬£¬£¬£¬£¬¿í¶ÈΪµçÀ¹µ¿í¶È¼Ó5ÀåÃ×£¬£¬£¬£¬£¬£¬£¬×ö·À¸¯´¦Öóͷ££¬£¬£¬£¬£¬£¬£¬ÐëҪʱ×öÔöÇ¿´¦Öóͷ££¬£¬£¬£¬£¬£¬£¬±³ÃæÓÐÏÞλÀο¿²½·¥£¬£¬£¬£¬£¬£¬£¬ÕýÃæÍ³Ò»Îª°µ»ÒÉ«ÅçÍ¿£©¡£¡£¡£¡£¡£¡£¡£
3.ËùÓеçÀ¹µµÄ³ö£¨È룩¿Ú´¦£¬£¬£¬£¬£¬£¬£¬Ó¦Ô¤ÂñµçÀ¹ܣ¬£¬£¬£¬£¬£¬£¬µçÀ¹ÜÓ¦Éì³öɢˮÆÂ»òÊÒÍâÆ½Ì¨ÓëÍⲿµçÀ¹µ½Óͨ,µçÀ·óÉèÍê±ÏºóÐè°´ÒªÇó¾ÙÐÐÄÚÍâ·â¶Â£¨·â¶ÂÓ¦Öª×ã·ÀË®¡¢·À»ðÒªÇ󣩡£¡£¡£¡£¡£¡£¡£
4.µçÀ½øÈ뿪¹ØÕ¾¡¢ÅäµçÊÒµçÀ¼в㣨¹µ£©Ó¦½ÓÄÉÍêÉÆµÄ·ÀË®²½·¥£¬£¬£¬£¬£¬£¬£¬µçÀ½øÈëµØÏÂÓ¦ÉèÖùý¶É¾®£¨¹µ£©£¨»ò½ÓÄÉÓÐÓõķÀË®²½·¥£©²¢ÉèÖÃÍêÉÆµÄÅÅˮϵͳ¡£¡£¡£¡£¡£¡£¡£
5.ÊÒÄÚµçÀ¹µÓ¦ÓÐÏòÊÒÍâÅÅË®µÄͨµÀ»òÅÅË®ÉèÊ©£¬£¬£¬£¬£¬£¬£¬ÅÅˮͨµÀÓ¦ÓзÀС¶¯Îï²½·¥¡£¡£¡£¡£¡£¡£¡£
2.µçÀ¹µ¸Ç°åÆëÈ«¡¢Æ½Õû£¨ÊÒÄÚʹÓò»Ð¡ÓÚ5ºÁÃ׺ñ»¨ÎƸָǰ壬£¬£¬£¬£¬£¬£¬µ¥¿é¸Ç°å³¤¶È60ÀåÃ×£¬£¬£¬£¬£¬£¬£¬¿í¶ÈΪµçÀ¹µ¿í¶È¼Ó5ÀåÃ×£¬£¬£¬£¬£¬£¬£¬×ö·À¸¯´¦Öóͷ££¬£¬£¬£¬£¬£¬£¬ÐëҪʱ×öÔöÇ¿´¦Öóͷ££¬£¬£¬£¬£¬£¬£¬±³ÃæÓÐÏÞλÀο¿²½·¥£¬£¬£¬£¬£¬£¬£¬ÕýÃæÍ³Ò»Îª°µ»ÒÉ«ÅçÍ¿£©¡£¡£¡£¡£¡£¡£¡£
3.ËùÓеçÀ¹µµÄ³ö£¨È룩¿Ú´¦£¬£¬£¬£¬£¬£¬£¬Ó¦Ô¤ÂñµçÀ¹ܣ¬£¬£¬£¬£¬£¬£¬µçÀ¹ÜÓ¦Éì³öɢˮÆÂ»òÊÒÍâÆ½Ì¨ÓëÍⲿµçÀ¹µ½Óͨ,µçÀ·óÉèÍê±ÏºóÐè°´ÒªÇó¾ÙÐÐÄÚÍâ·â¶Â£¨·â¶ÂÓ¦Öª×ã·ÀË®¡¢·À»ðÒªÇ󣩡£¡£¡£¡£¡£¡£¡£
4.µçÀ½øÈ뿪¹ØÕ¾¡¢ÅäµçÊÒµçÀ¼в㣨¹µ£©Ó¦½ÓÄÉÍêÉÆµÄ·ÀË®²½·¥£¬£¬£¬£¬£¬£¬£¬µçÀ½øÈëµØÏÂÓ¦ÉèÖùý¶É¾®£¨¹µ£©£¨»ò½ÓÄÉÓÐÓõķÀË®²½·¥£©²¢ÉèÖÃÍêÉÆµÄÅÅˮϵͳ¡£¡£¡£¡£¡£¡£¡£
5.ÊÒÄÚµçÀ¹µÓ¦ÓÐÏòÊÒÍâÅÅË®µÄͨµÀ»òÅÅË®ÉèÊ©£¬£¬£¬£¬£¬£¬£¬ÅÅˮͨµÀÓ¦ÓзÀС¶¯Îï²½·¥¡£¡£¡£¡£¡£¡£¡£
? ½ÓµØ
1.¿ª·¢µ¥Î»±ØÐèÌṩ¼àÀíÇ©×ֵĽӵØÒþ²Ø¹¤³ÌÖÐÐÄÊ©¹¤ÑéÊÕÖÊÁÏ£¬£¬£¬£¬£¬£¬£¬²¢Ìṩ½ÓµØµç×è²âÊÔ±¨¸æ£¬£¬£¬£¬£¬£¬£¬½ÓµØµç×èֵӦСÓÚ4Å·Ä·¡£¡£¡£¡£¡£¡£¡£ÖÐÐÄÊ©¹¤ÑéÊÕÖÊÁÏÖÐÓ¦°üÀ¨ÒÔÏÂÏîÄ¿£º1£© Ö÷½ÓµØÍø¼°±ÜÀׯ÷×ÔÁ¦¸¨Öú½ÓµØÍøÂñÉ£¬£¬£¬£¬£¬£¬²»Ð¡ÓÚ-1.0Ãס£¡£¡£¡£¡£¡£¡£2£© ±ÜÀׯ÷×ÔÁ¦¸¨Öú½ÓµØ×°ÖÃÂñÓÚÊÒÍâ1Ã×ÖÁ5Ã×Ö®¼ä¡£¡£¡£¡£¡£¡£¡£3£© »ØÌîÍÁÎÞÐÞ½¨À¬»øµÈÔÓÖÊ¡£¡£¡£¡£¡£¡£¡£
2.¿ª¹ØÕ¾¡¢ÅäµçÊÒÔÚ¸÷¸öÖ§¼ÜºÍ×°±¸Î»Öô¦Ó¦½«½ÓµØÖ§ÏßÒý³öµØÃæ¡£¡£¡£¡£¡£¡£¡£±ÜÀׯ÷×ÔÁ¦¸¨Öú½ÓµØ¾ÒýÏß½ÓÖÁ±ÜÀׯ÷×°±¸»ù´¡Ï·½¡£¡£¡£¡£¡£¡£¡£
3.½ÓµØÒýÉÏÏßӦͿÒÔ²î±ðµÄ±êʶ£¬£¬£¬£¬£¬£¬£¬±ãÓÚ½ÓÏßÖ°Ô±Çø·ÖÖ÷½ÓµØÍøºÍ±ÜÀ×Íø£¬£¬£¬£¬£¬£¬£¬Ö÷½ÓµØÍøÑÕɫΪÐþÉ«£¬£¬£¬£¬£¬£¬£¬±ÜÀ×ÍøÑÕɫΪºìÉ«¡£¡£¡£¡£¡£¡£¡£
4.¿ª¹ØÕ¾¡¢ÅäµçÊÒÄÚÖÜΧÏ·½¾àµØÃæ30ÀåÃ×´¦Ó¦ÉèÖýӵشø£¬£¬£¬£¬£¬£¬£¬½ÓµØ´ø½ÓÄɶÆÐ¿±â¸Ö£¬£¬£¬£¬£¬£¬£¬¿í¶È5ÀåÃ×£¬£¬£¬£¬£¬£¬£¬Íâòˢ·À¸¯Æá£¬£¬£¬£¬£¬£¬£¬ÑÕɫΪ»ÆÂÌÏà¼ä¡£¡£¡£¡£¡£¡£¡£
5.ËùÓÐµçÆø×°±¸µ×½ÅÂÝË¿¡¢¹¹¼Ü¡¢µçÀÂÖ§¼ÜºÍÔ¤ÂñÌú¼þµÈ¾ùÓ¦¿É¿¿Á½µã½ÓµØ¡£¡£¡£¡£¡£¡£¡£
6.½ÓµØ±â¸Ö´î½Ó³¤¶ÈÓ¦²»Ð¡ÓÚ±â¸Ö¿í¶ÈµÄÁ½±¶£¬£¬£¬£¬£¬£¬£¬Óë½ÓµØ¼«£¨×®£©ÅþÁ¬´¦Ó¦ÈýÃæº¸½Ó£¬£¬£¬£¬£¬£¬£¬º¸·ìÓ¦±¥Âú£¬£¬£¬£¬£¬£¬£¬ÇÒÇкÏÓйغ¸½Ó¹¤Òչ淶¡£¡£¡£¡£¡£¡£¡£
2.¿ª¹ØÕ¾¡¢ÅäµçÊÒÔÚ¸÷¸öÖ§¼ÜºÍ×°±¸Î»Öô¦Ó¦½«½ÓµØÖ§ÏßÒý³öµØÃæ¡£¡£¡£¡£¡£¡£¡£±ÜÀׯ÷×ÔÁ¦¸¨Öú½ÓµØ¾ÒýÏß½ÓÖÁ±ÜÀׯ÷×°±¸»ù´¡Ï·½¡£¡£¡£¡£¡£¡£¡£
3.½ÓµØÒýÉÏÏßӦͿÒÔ²î±ðµÄ±êʶ£¬£¬£¬£¬£¬£¬£¬±ãÓÚ½ÓÏßÖ°Ô±Çø·ÖÖ÷½ÓµØÍøºÍ±ÜÀ×Íø£¬£¬£¬£¬£¬£¬£¬Ö÷½ÓµØÍøÑÕɫΪÐþÉ«£¬£¬£¬£¬£¬£¬£¬±ÜÀ×ÍøÑÕɫΪºìÉ«¡£¡£¡£¡£¡£¡£¡£
4.¿ª¹ØÕ¾¡¢ÅäµçÊÒÄÚÖÜΧÏ·½¾àµØÃæ30ÀåÃ×´¦Ó¦ÉèÖýӵشø£¬£¬£¬£¬£¬£¬£¬½ÓµØ´ø½ÓÄɶÆÐ¿±â¸Ö£¬£¬£¬£¬£¬£¬£¬¿í¶È5ÀåÃ×£¬£¬£¬£¬£¬£¬£¬Íâòˢ·À¸¯Æá£¬£¬£¬£¬£¬£¬£¬ÑÕɫΪ»ÆÂÌÏà¼ä¡£¡£¡£¡£¡£¡£¡£
5.ËùÓÐµçÆø×°±¸µ×½ÅÂÝË¿¡¢¹¹¼Ü¡¢µçÀÂÖ§¼ÜºÍÔ¤ÂñÌú¼þµÈ¾ùÓ¦¿É¿¿Á½µã½ÓµØ¡£¡£¡£¡£¡£¡£¡£
6.½ÓµØ±â¸Ö´î½Ó³¤¶ÈÓ¦²»Ð¡ÓÚ±â¸Ö¿í¶ÈµÄÁ½±¶£¬£¬£¬£¬£¬£¬£¬Óë½ÓµØ¼«£¨×®£©ÅþÁ¬´¦Ó¦ÈýÃæº¸½Ó£¬£¬£¬£¬£¬£¬£¬º¸·ìÓ¦±¥Âú£¬£¬£¬£¬£¬£¬£¬ÇÒÇкÏÓйغ¸½Ó¹¤Òչ淶¡£¡£¡£¡£¡£¡£¡£
? ÔËÐÐÇéÐÎ
1.¿ª¹ØÕ¾¡¢ÅäµçÊÒÉèÖÃÔÚµØÏ²ãʱ£¬£¬£¬£¬£¬£¬£¬ÊÒÄÚ±ØÐèÉèÖÃÆ¾Ö¤¿Õ¼ä¾ÞϸÉèÖÃÏìÓ¦¹¦Âʵijýʪ»ú£¨³ýʪÁ¿Æ¾Ö¤²»µÍÓÚ0.6Éý/ƽ·½Ã×/Ì죩¡£¡£¡£¡£¡£¡£¡£
2.¿ª¹ØÕ¾¡¢ÅäµçÊÒÄÚÓ¦ÉèÖÃÇкÏůͨҪÇóµÄ¿Õµ÷£¬£¬£¬£¬£¬£¬£¬»§Íâ»úÓ¦ÉèÖ÷ÀµÁ×°Öᣡ£¡£¡£¡£¡£¡£
3.¿ª¹ØÕ¾¡¢ÅäµçÊÒÉèÖÃÓÚסÃñÂ¥ÄÚʱ£¨º¬µØÏÂÊÒ£©£¬£¬£¬£¬£¬£¬£¬×°±¸»ù´¡Ó¦ÓзÀÕð²½·¥£¬£¬£¬£¬£¬£¬£¬Ç½ÃæÓ¦ÓнµÔë¸ôÒô²½·¥¡£¡£¡£¡£¡£¡£¡£
4.¿ª¹ØÕ¾¡¢ÅäµçÊÒÉèÖÃÓÚµØÏ²ãʱ£¬£¬£¬£¬£¬£¬£¬±¾²ãÄÚÓ¦ÉèÖü¯Ë®¾®£¬£¬£¬£¬£¬£¬£¬¾®ÄÚÉèÁ½Ì¨Ç±Ë®±Ã£¬£¬£¬£¬£¬£¬£¬ÆäÖÐһ̨Ϊ±¸Ó㬣¬£¬£¬£¬£¬£¬Ç±Ë®±ÃӦ˫µçÔ´¹©µç¡£¡£¡£¡£¡£¡£¡£
2.¿ª¹ØÕ¾¡¢ÅäµçÊÒÄÚÓ¦ÉèÖÃÇкÏůͨҪÇóµÄ¿Õµ÷£¬£¬£¬£¬£¬£¬£¬»§Íâ»úÓ¦ÉèÖ÷ÀµÁ×°Öᣡ£¡£¡£¡£¡£¡£
3.¿ª¹ØÕ¾¡¢ÅäµçÊÒÉèÖÃÓÚסÃñÂ¥ÄÚʱ£¨º¬µØÏÂÊÒ£©£¬£¬£¬£¬£¬£¬£¬×°±¸»ù´¡Ó¦ÓзÀÕð²½·¥£¬£¬£¬£¬£¬£¬£¬Ç½ÃæÓ¦ÓнµÔë¸ôÒô²½·¥¡£¡£¡£¡£¡£¡£¡£
4.¿ª¹ØÕ¾¡¢ÅäµçÊÒÉèÖÃÓÚµØÏ²ãʱ£¬£¬£¬£¬£¬£¬£¬±¾²ãÄÚÓ¦ÉèÖü¯Ë®¾®£¬£¬£¬£¬£¬£¬£¬¾®ÄÚÉèÁ½Ì¨Ç±Ë®±Ã£¬£¬£¬£¬£¬£¬£¬ÆäÖÐһ̨Ϊ±¸Ó㬣¬£¬£¬£¬£¬£¬Ç±Ë®±ÃӦ˫µçÔ´¹©µç¡£¡£¡£¡£¡£¡£¡£
? ͸·ç
1.͸·ç¹ÜµÀ±ØÐèÍêȫ֪×ã×°±¸É¢ÈÈÒªÇ󣬣¬£¬£¬£¬£¬£¬Öª×ãʹÊÅÅ·çÒªÇ󣬣¬£¬£¬£¬£¬£¬Í¸·ç¹ÜµÀ½ÓÄÉ×èȼÖÊÁÏÖÆ×÷£¬£¬£¬£¬£¬£¬£¬²¢¾ßÓбÜÃâÓꡢѩ¼°Ð¡¶¯Îï´Ó͸·çͨµÀ½øÈëµÄ²½·¥¡£¡£¡£¡£¡£¡£¡£
2.×°ÓÐÁù·ú»¯Áò£¨SF6£©Åäµç×°Öõķ¿¼ä£¬£¬£¬£¬£¬£¬£¬ÆäÅÅ·çϵͳҪ˼Á¿Óеײ¿ÅÅ·ç¿Ú£¬£¬£¬£¬£¬£¬£¬¼´±ØÐèÒªÓÐË«ÅÅ·ç¡£¡£¡£¡£¡£¡£¡£µÍλӦ¼Ó×°Ç¿ÖÆÍ¸·ç×°Ö㬣¬£¬£¬£¬£¬£¬·ç»úÖÐÐľàÊÒÄ򵯮º40ÀåÃס£¡£¡£¡£¡£¡£¡£ÅÅ·ç¿ÚÍ£»£»£»£»£»£»£»£»ú×Ô±Õ¡£¡£¡£¡£¡£¡£¡£
3.͸·ç»úÐÎ×´Ó¦Ó뿪¹ØÕ¾¡¢ÅäµçÊÒµÄÇéÐÎÏàе÷£¬£¬£¬£¬£¬£¬£¬½ÓÄÉÄ͸¯¡¢×èȼÖÊÁÏÖÆÔ죬£¬£¬£¬£¬£¬£¬ÔëÒô²»´óÓÚ45·Ö±´¡£¡£¡£¡£¡£¡£¡£Í¸·ç»ú×èÖ¹ÔËÐÐʱ£¬£¬£¬£¬£¬£¬£¬Æä³¯ÍâÒ»ÃæµÄ°ÙÒ¶´°¿É×Ô¶¯¹Ø±Õ¡£¡£¡£¡£¡£¡£¡£°ÙÒ¶´°ÄÚ²àÓ¦ÓзÀС¶¯Îï½øÈëµÄÁâÐÎÍø£¬£¬£¬£¬£¬£¬£¬Íø¿×²»´óÓÚ5ºÁÃס£¡£¡£¡£¡£¡£¡£
4.¿ª¹ØÕ¾¡¢ÅäµçÊÒÉèÖÃÓÚµØÏ²ãʱ£¬£¬£¬£¬£¬£¬£¬Ó¦½ÓÄÉ»úе͸·ç¡£¡£¡£¡£¡£¡£¡£ÈçÖÜΧÇéÐÎëçÅHʱ£¬£¬£¬£¬£¬£¬£¬ÒË¼Ó¿ÕÆø¹ýÂËÆ÷¡£¡£¡£¡£¡£¡£¡£
2.×°ÓÐÁù·ú»¯Áò£¨SF6£©Åäµç×°Öõķ¿¼ä£¬£¬£¬£¬£¬£¬£¬ÆäÅÅ·çϵͳҪ˼Á¿Óеײ¿ÅÅ·ç¿Ú£¬£¬£¬£¬£¬£¬£¬¼´±ØÐèÒªÓÐË«ÅÅ·ç¡£¡£¡£¡£¡£¡£¡£µÍλӦ¼Ó×°Ç¿ÖÆÍ¸·ç×°Ö㬣¬£¬£¬£¬£¬£¬·ç»úÖÐÐľàÊÒÄ򵯮º40ÀåÃס£¡£¡£¡£¡£¡£¡£ÅÅ·ç¿ÚÍ£»£»£»£»£»£»£»£»ú×Ô±Õ¡£¡£¡£¡£¡£¡£¡£
3.͸·ç»úÐÎ×´Ó¦Ó뿪¹ØÕ¾¡¢ÅäµçÊÒµÄÇéÐÎÏàе÷£¬£¬£¬£¬£¬£¬£¬½ÓÄÉÄ͸¯¡¢×èȼÖÊÁÏÖÆÔ죬£¬£¬£¬£¬£¬£¬ÔëÒô²»´óÓÚ45·Ö±´¡£¡£¡£¡£¡£¡£¡£Í¸·ç»ú×èÖ¹ÔËÐÐʱ£¬£¬£¬£¬£¬£¬£¬Æä³¯ÍâÒ»ÃæµÄ°ÙÒ¶´°¿É×Ô¶¯¹Ø±Õ¡£¡£¡£¡£¡£¡£¡£°ÙÒ¶´°ÄÚ²àÓ¦ÓзÀС¶¯Îï½øÈëµÄÁâÐÎÍø£¬£¬£¬£¬£¬£¬£¬Íø¿×²»´óÓÚ5ºÁÃס£¡£¡£¡£¡£¡£¡£
4.¿ª¹ØÕ¾¡¢ÅäµçÊÒÉèÖÃÓÚµØÏ²ãʱ£¬£¬£¬£¬£¬£¬£¬Ó¦½ÓÄÉ»úе͸·ç¡£¡£¡£¡£¡£¡£¡£ÈçÖÜΧÇéÐÎëçÅHʱ£¬£¬£¬£¬£¬£¬£¬ÒË¼Ó¿ÕÆø¹ýÂËÆ÷¡£¡£¡£¡£¡£¡£¡£
? ÊÒÄÚÕÕÃ÷
1.¿ª¹ØÕ¾¡¢ÅäµçÊÒÄÚµçÆøÕÕÃ÷Ó¦½ÓÄɸßЧ½ÚÄܹâÔ´£¬£¬£¬£¬£¬£¬£¬×°ÖÃÀο¿£¬£¬£¬£¬£¬£¬£¬ÁÁ¶ÈÖª×ãÉè¼Æ¼°Ê¹ÓÃÒªÇ󡣡£¡£¡£¡£¡£¡£
2.ÕÕÃ÷µÆ¾ß²»µÃÉèÖÃÔÚÅäµç×°ÖõÄÕýÉÏ·½¡£¡£¡£¡£¡£¡£¡£ÔÚÊÒÄÚÅäµç×°ÖÃÊÒ¼°ÊÒÄÚÖ÷ҪͨµÀµÈ´¦£¬£¬£¬£¬£¬£¬£¬Ó¦ÉèÖÃʹÓÃʱ¼ä²»Ð¡ÓÚ1СʱµÄÓ¦¼±ÕÕÃ÷¡£¡£¡£¡£¡£¡£¡£
3.¿ª¹ØÕ¾¡¢ÅäµçÊÒÄÚÓ¦ÉèÖö¯Á¦¡¢ÕÕÃ÷ÅäµçÏ䣬£¬£¬£¬£¬£¬£¬ÅäµçÏäÄÚÓ¦ÉèÖÃË«µçÔÍÆÈ´»×°Öᣡ£¡£¡£¡£¡£¡£ÅäµçÏäÄÚ¸÷ÕÕÃ÷¡¢¶¯Á¦»ØÂ·Ó¦·Ö··ÖÇø¿ØÖÆ£¬£¬£¬£¬£¬£¬£¬¸ººÉƽºâ¡£¡£¡£¡£¡£¡£¡£
2.ÕÕÃ÷µÆ¾ß²»µÃÉèÖÃÔÚÅäµç×°ÖõÄÕýÉÏ·½¡£¡£¡£¡£¡£¡£¡£ÔÚÊÒÄÚÅäµç×°ÖÃÊÒ¼°ÊÒÄÚÖ÷ҪͨµÀµÈ´¦£¬£¬£¬£¬£¬£¬£¬Ó¦ÉèÖÃʹÓÃʱ¼ä²»Ð¡ÓÚ1СʱµÄÓ¦¼±ÕÕÃ÷¡£¡£¡£¡£¡£¡£¡£
3.¿ª¹ØÕ¾¡¢ÅäµçÊÒÄÚÓ¦ÉèÖö¯Á¦¡¢ÕÕÃ÷ÅäµçÏ䣬£¬£¬£¬£¬£¬£¬ÅäµçÏäÄÚÓ¦ÉèÖÃË«µçÔÍÆÈ´»×°Öᣡ£¡£¡£¡£¡£¡£ÅäµçÏäÄÚ¸÷ÕÕÃ÷¡¢¶¯Á¦»ØÂ·Ó¦·Ö··ÖÇø¿ØÖÆ£¬£¬£¬£¬£¬£¬£¬¸ººÉƽºâ¡£¡£¡£¡£¡£¡£¡£
? Çå¾²ÔËÐÐÉèÊ©
1.¿ª¹ØÕ¾¡¢ÅäµçÊÒÄÚÓ¦ÉèÖÃÒ»¿éÄ£Äâ½ÓÏßͼ°å£¬£¬£¬£¬£¬£¬£¬Í¼°åÉÏÓ¦ÄÜ×÷Ä£Äâ²Ù×÷£¬£¬£¬£¬£¬£¬£¬Í¼°åËù±ê×°±¸²ÎÊý¼°Ö¸Ê¾ÓëÏÖ³¡×°±¸¼°ÔËÐз½·¨Ò»Ö¡£¡£¡£¡£¡£¡£¡£
2.¿ª¹ØÕ¾¡¢ÅäµçÊÒÓ¦Å䱸רÓÃÇå¾²¹¤¾ß¹ñ£¬£¬£¬£¬£¬£¬£¬Çå¾²¹¤¾ß¹ñµÄ³ß´ç¾ÞϸΪ£º¸ß200ÀåÃס¢¿í85ÀåÃס¢ºñ55ÀåÃס£¡£¡£¡£¡£¡£¡£
3.¿ª¹ØÕ¾¡¢ÅäµçÊÒÄÚÓ¦Å䱸Çå¾²ÓþßÒ»Ì×ÒÔ¼°×ãÁ¿ÔËÐÐά»¤±¸Æ·¡£¡£¡£¡£¡£¡£¡£
4.ƾ֤µçÆø×°±¸Ïû·ÀÒªÇóÅ䱸ÏìÓ¦¹æ¸ñ¡¢ÊýÄ¿µÄÃð»ð×°±¸¡£¡£¡£¡£¡£¡£¡£
5.ÔÚµçÀ¹µ¸Ç°åÉϼ°Åäµç¹ñ²Ù×÷ÑÛǰÆÌÉèÐþÉ«¾øÔµµæ£¬£¬£¬£¬£¬£¬£¬¾øÔµµæÓ¦ÍêÈ«ÁýÕÖµçÀ¹µ¸Ç°å¡£¡£¡£¡£¡£¡£¡£
6.ÊÒÄÚӦװÓлðÔÖ±¨¾¯×°Ö㬣¬£¬£¬£¬£¬£¬Ó¦ÄܾÙÐÐÏÖ³¡Éù¹â±¨¾¯²¢ÉÏ´«±¨¾¯Ðźš£¡£¡£¡£¡£¡£¡£
7.¿ª¹ØÕ¾¡¢ÅäµçÊÒÄÚʹÓÃSF6ÆøÌå×°±¸Ê±£¬£¬£¬£¬£¬£¬£¬Ó¦×°ÉèSF6×ß©±¨¾¯×°Ö㬣¬£¬£¬£¬£¬£¬SF6ÆøÌå̽²âÆ÷ӦװÓÚ×°±¸µ×²¿»òµçÀ¹µÄÚ¡£¡£¡£¡£¡£¡£¡£µ±±¬·¢SF6ÆøÌå×ß©ʱ£¬£¬£¬£¬£¬£¬£¬Ó¦ÄܾÙÐÐÏÖ³¡Éù¹â±¨¾¯²¢ÉÏ´«±¨¾¯Ðźš£¡£¡£¡£¡£¡£¡£
8.¿ª¹ØÕ¾¡¢ÅäµçÊÒÃÅ¿òÉϲà×°Óо¯µÆ£¬£¬£¬£¬£¬£¬£¬µ±ÊÒÄÚ±¬·¢ÍµÇÔ¡¢»ðÔÖ¡¢SF6 º¬Á¿³¬±êµÈÒì³£ÇéÐΣ¬£¬£¬£¬£¬£¬£¬¸Ã¾¯µÆÓ¦ÉÁׯ¡£¡£¡£¡£¡£¡£¡£
9.µçÀ¹µÄÚӦװˮ뱨¾¯×°Ö㬣¬£¬£¬£¬£¬£¬Ó¦ÄܾÙÐÐÏÖ³¡Éù¹â±¨¾¯²¢ÉÏ´«±¨¾¯Ðźš£¡£¡£¡£¡£¡£¡£
10.ËùÓÐÊÕÖ§´óÃÅӦװÉèÃŽû¿ØÖÆÏµÍ³£¨º¬ÃŽû¶Á¿¨Æ÷¡¢ÃŽû¿ØÖÆÆ÷¡¢µç¶¯Ëø£©£¬£¬£¬£¬£¬£¬£¬¿ÉÔ¶³ÌÊÚȨºÍÒ£¿£¿£¿£¿£¿Ø¿ªÃÅ£¬£¬£¬£¬£¬£¬£¬Í£µçºó24СʱÄÚ°ü¹Ü¿ÉË¢¿¨¿ªÃÅ¡£¡£¡£¡£¡£¡£¡£
11.¿ª¹ØÕ¾¡¢ÅäµçÊÒÄÚӦװÉèÓзÀµÁ±¨¾¯ÏµÍ³£¬£¬£¬£¬£¬£¬£¬ÄܾÙÐÐÏÖ³¡Éù¹â±¨¾¯²¢ÉÏ´«±¨¾¯Ðźš£¡£¡£¡£¡£¡£¡£Õý³£ÇéÐÎϽøÈ룬£¬£¬£¬£¬£¬£¬Ë¢¿¨»òÔ¿³×¿ªÃÅ¿É×Ô¶¯½â¾¯¡£¡£¡£¡£¡£¡£¡£
12.ÃŽû¡¢·ÀµÁ±¨¾¯¡¢»ðÔÖ±¨¾¯¡¢Ë®Î»±¨¾¯µÈ¹¦Ð§Ó¦¼¯³ÉÔÚÒ»×é¼à²âÖÕ¶Ë»ò×°ÖÃÓÚÒ»Ãæ¿ØÖƹñÄÚ£¬£¬£¬£¬£¬£¬£¬¾ß±¸Ò£¿£¿£¿£¿£¿Ø·ç»ú¡¢³ýʪ¡¢¿Õµ÷¡¢¿ªÃŵȹ¦Ð§¡£¡£¡£¡£¡£¡£¡£ÇÒÓ¦Ô¤ÁôÒ£²â¡¢Ò£ÐÅ¡¢Ò£¿£¿£¿£¿£¿ØÒÔ¼°¹âÏËͨѶµÈ×°±¸×°ÖÃλÖᣡ£¡£¡£¡£¡£¡£
2.¿ª¹ØÕ¾¡¢ÅäµçÊÒÓ¦Å䱸רÓÃÇå¾²¹¤¾ß¹ñ£¬£¬£¬£¬£¬£¬£¬Çå¾²¹¤¾ß¹ñµÄ³ß´ç¾ÞϸΪ£º¸ß200ÀåÃס¢¿í85ÀåÃס¢ºñ55ÀåÃס£¡£¡£¡£¡£¡£¡£
3.¿ª¹ØÕ¾¡¢ÅäµçÊÒÄÚÓ¦Å䱸Çå¾²ÓþßÒ»Ì×ÒÔ¼°×ãÁ¿ÔËÐÐά»¤±¸Æ·¡£¡£¡£¡£¡£¡£¡£
4.ƾ֤µçÆø×°±¸Ïû·ÀÒªÇóÅ䱸ÏìÓ¦¹æ¸ñ¡¢ÊýÄ¿µÄÃð»ð×°±¸¡£¡£¡£¡£¡£¡£¡£
5.ÔÚµçÀ¹µ¸Ç°åÉϼ°Åäµç¹ñ²Ù×÷ÑÛǰÆÌÉèÐþÉ«¾øÔµµæ£¬£¬£¬£¬£¬£¬£¬¾øÔµµæÓ¦ÍêÈ«ÁýÕÖµçÀ¹µ¸Ç°å¡£¡£¡£¡£¡£¡£¡£
6.ÊÒÄÚӦװÓлðÔÖ±¨¾¯×°Ö㬣¬£¬£¬£¬£¬£¬Ó¦ÄܾÙÐÐÏÖ³¡Éù¹â±¨¾¯²¢ÉÏ´«±¨¾¯Ðźš£¡£¡£¡£¡£¡£¡£
7.¿ª¹ØÕ¾¡¢ÅäµçÊÒÄÚʹÓÃSF6ÆøÌå×°±¸Ê±£¬£¬£¬£¬£¬£¬£¬Ó¦×°ÉèSF6×ß©±¨¾¯×°Ö㬣¬£¬£¬£¬£¬£¬SF6ÆøÌå̽²âÆ÷ӦװÓÚ×°±¸µ×²¿»òµçÀ¹µÄÚ¡£¡£¡£¡£¡£¡£¡£µ±±¬·¢SF6ÆøÌå×ß©ʱ£¬£¬£¬£¬£¬£¬£¬Ó¦ÄܾÙÐÐÏÖ³¡Éù¹â±¨¾¯²¢ÉÏ´«±¨¾¯Ðźš£¡£¡£¡£¡£¡£¡£
8.¿ª¹ØÕ¾¡¢ÅäµçÊÒÃÅ¿òÉϲà×°Óо¯µÆ£¬£¬£¬£¬£¬£¬£¬µ±ÊÒÄÚ±¬·¢ÍµÇÔ¡¢»ðÔÖ¡¢SF6 º¬Á¿³¬±êµÈÒì³£ÇéÐΣ¬£¬£¬£¬£¬£¬£¬¸Ã¾¯µÆÓ¦ÉÁׯ¡£¡£¡£¡£¡£¡£¡£
9.µçÀ¹µÄÚӦװˮ뱨¾¯×°Ö㬣¬£¬£¬£¬£¬£¬Ó¦ÄܾÙÐÐÏÖ³¡Éù¹â±¨¾¯²¢ÉÏ´«±¨¾¯Ðźš£¡£¡£¡£¡£¡£¡£
10.ËùÓÐÊÕÖ§´óÃÅӦװÉèÃŽû¿ØÖÆÏµÍ³£¨º¬ÃŽû¶Á¿¨Æ÷¡¢ÃŽû¿ØÖÆÆ÷¡¢µç¶¯Ëø£©£¬£¬£¬£¬£¬£¬£¬¿ÉÔ¶³ÌÊÚȨºÍÒ£¿£¿£¿£¿£¿Ø¿ªÃÅ£¬£¬£¬£¬£¬£¬£¬Í£µçºó24СʱÄÚ°ü¹Ü¿ÉË¢¿¨¿ªÃÅ¡£¡£¡£¡£¡£¡£¡£
11.¿ª¹ØÕ¾¡¢ÅäµçÊÒÄÚӦװÉèÓзÀµÁ±¨¾¯ÏµÍ³£¬£¬£¬£¬£¬£¬£¬ÄܾÙÐÐÏÖ³¡Éù¹â±¨¾¯²¢ÉÏ´«±¨¾¯Ðźš£¡£¡£¡£¡£¡£¡£Õý³£ÇéÐÎϽøÈ룬£¬£¬£¬£¬£¬£¬Ë¢¿¨»òÔ¿³×¿ªÃÅ¿É×Ô¶¯½â¾¯¡£¡£¡£¡£¡£¡£¡£
12.ÃŽû¡¢·ÀµÁ±¨¾¯¡¢»ðÔÖ±¨¾¯¡¢Ë®Î»±¨¾¯µÈ¹¦Ð§Ó¦¼¯³ÉÔÚÒ»×é¼à²âÖÕ¶Ë»ò×°ÖÃÓÚÒ»Ãæ¿ØÖƹñÄÚ£¬£¬£¬£¬£¬£¬£¬¾ß±¸Ò£¿£¿£¿£¿£¿Ø·ç»ú¡¢³ýʪ¡¢¿Õµ÷¡¢¿ªÃŵȹ¦Ð§¡£¡£¡£¡£¡£¡£¡£ÇÒÓ¦Ô¤ÁôÒ£²â¡¢Ò£ÐÅ¡¢Ò£¿£¿£¿£¿£¿ØÒÔ¼°¹âÏËͨѶµÈ×°±¸×°ÖÃλÖᣡ£¡£¡£¡£¡£¡£
Áí¸½¡¶ÑéÊռͼ±í¡·¹©²Î¿¼£º


